WARNING:
JavaScript is turned OFF. None of the links on this concept map will
work until it is reactivated.
If you need help turning JavaScript On, click here.
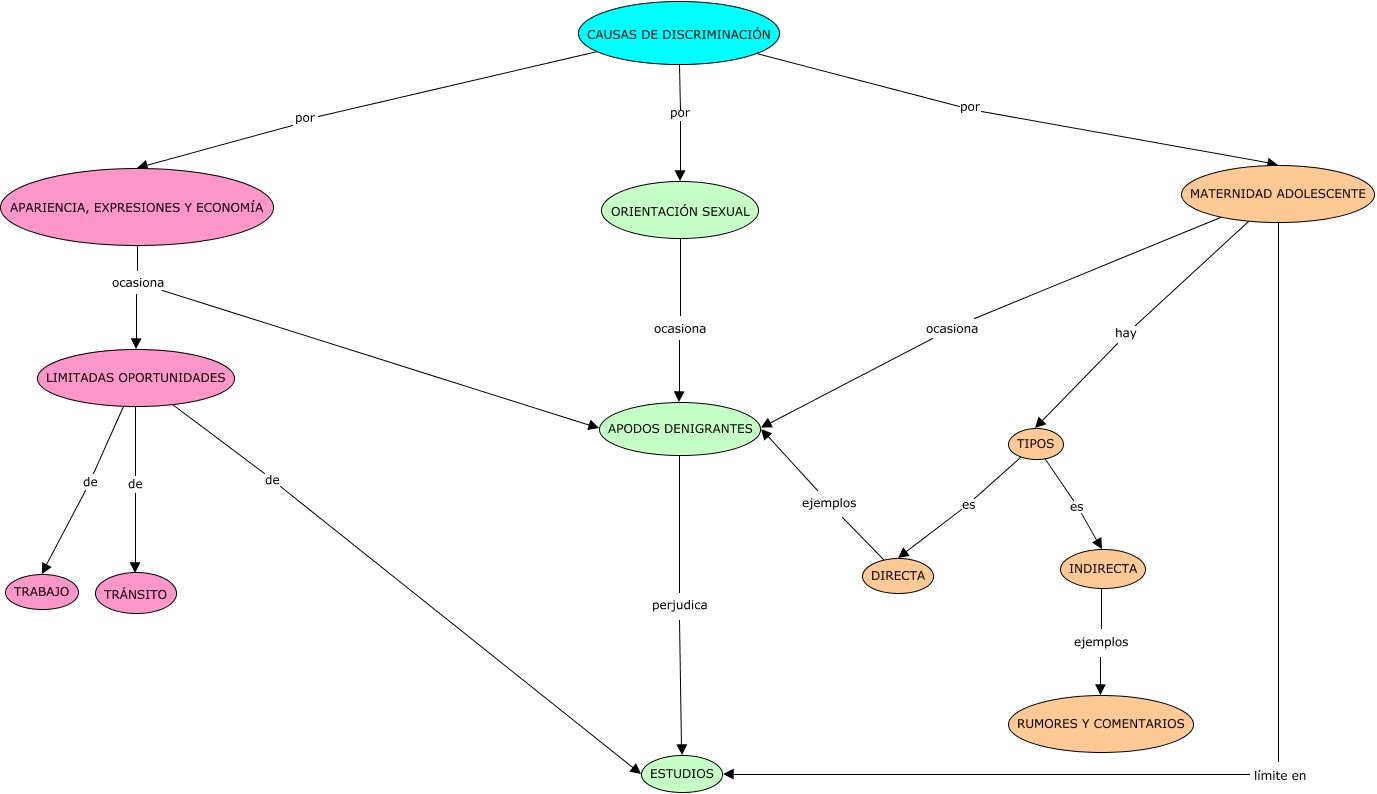
Este Cmap, tiene información relacionada con: Sin Título 1, MATERNIDAD ADOLESCENTE hay TIPOS, INDIRECTA ejemplos RUMORES Y COMENTARIOS, CAUSAS DE DISCRIMINACIÓN por APARIENCIA, EXPRESIONES Y ECONOMÍA, TIPOS es DIRECTA, LIMITADAS OPORTUNIDADES de TRÁNSITO, APODOS DENIGRANTES perjudica ESTUDIOS, APARIENCIA, EXPRESIONES Y ECONOMÍA ocasiona LIMITADAS OPORTUNIDADES, TIPOS es INDIRECTA, LIMITADAS OPORTUNIDADES de TRABAJO, CAUSAS DE DISCRIMINACIÓN por ORIENTACIÓN SEXUAL, APARIENCIA, EXPRESIONES Y ECONOMÍA ocasiona APODOS DENIGRANTES, CAUSAS DE DISCRIMINACIÓN por MATERNIDAD ADOLESCENTE, MATERNIDAD ADOLESCENTE límite en ESTUDIOS, MATERNIDAD ADOLESCENTE ocasiona APODOS DENIGRANTES, DIRECTA ejemplos APODOS DENIGRANTES, ORIENTACIÓN SEXUAL ocasiona APODOS DENIGRANTES, LIMITADAS OPORTUNIDADES de ESTUDIOS