WARNING:
JavaScript is turned OFF. None of the links on this concept map will
work until it is reactivated.
If you need help turning JavaScript On, click here.
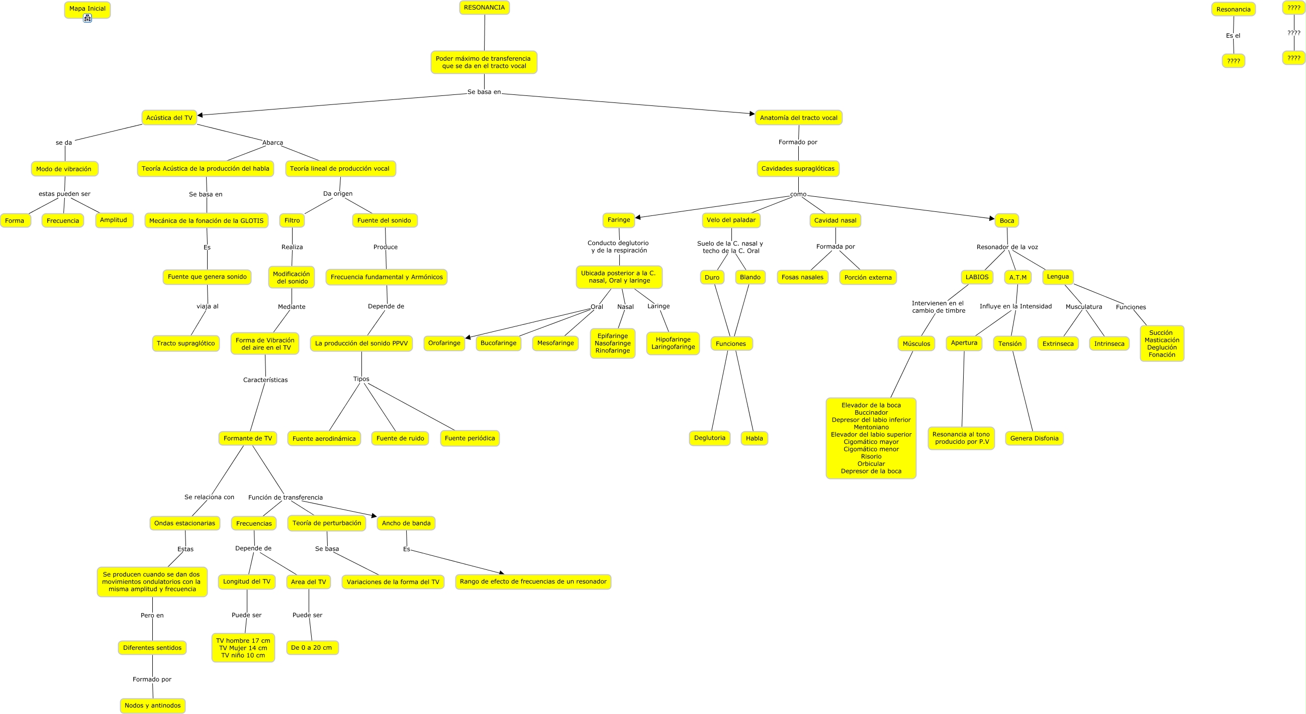
Este Cmap, tiene información relacionada con: Resonancia, Acústica del TV Abarca Teoría lineal de producción vocal, Filtro Realiza Modificación del sonido, Cavidades supraglóticas como Boca, Lengua Musculatura Extrinseca, Ancho de banda Es Rango de efecto de frecuencias de un resonador, La producción del sonido PPVV Tipos Fuente periódica, ???? ???? ????, Cavidades supraglóticas como Cavidad nasal, Frecuencias Depende de Longitud del TV, LABIOS Intervienen en el cambio de timbre Músculos, Fuente que genera sonido viaja al Tracto supraglótico, Formante de TV Función de transferencia Frecuencias, Faringe Conducto deglutorio y de la respiración Ubicada posterior a la C. nasal, Oral y laringe, Duro ???? Funciones, Se producen cuando se dan dos movimientos ondulatorios con la misma amplitud y frecuencia Pero en Diferentes sentidos, Anatomía del tracto vocal Formado por Cavidades supraglóticas, Boca Resonador de la voz A.T.M, Mecánica de la fonación de la GLOTIS Es Fuente que genera sonido, La producción del sonido PPVV Tipos Fuente aerodinámica, La producción del sonido PPVV Tipos Fuente de ruido