WARNING:
JavaScript is turned OFF. None of the links on this concept map will
work until it is reactivated.
If you need help turning JavaScript On, click here.
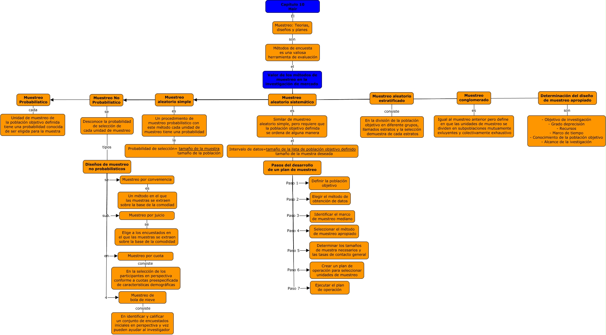
Este Cmap, tiene información relacionada con: Capitulo 10, Muestreo conglomerado es Igual al muestreo anterior pero define en que las unidades de muestreo se dividen en subpoblaciones mutuamente exluyentes y colectivamente exhaustivo, Pasos del desarrollo de un plan de muestreo Paso 6 Crear un plan de operación para seleccionar unidades de muestreo, Muestreo aleatorio simple es Un procedimiento de muestreo probabilistico con este método cada unidad de muestreo tiene una probabilidad, Muestreo por cuota consiste En la selección de los participantes en perspectiva conforme a cuotas preespecificada de caracteristicas demográficas, Diseños de muestreo no probabilisticos se Muestreo por conveniencia, Muestreo aleatorio sistemático ???? Muestreo aleatorio estratificado, Pasos del desarrollo de un plan de muestreo Paso 5 Determinar los tamaños de muestra necesarios y las tasas de contacto general, Diseños de muestreo no probabilisticos en Muestreo por cuota, Muestreo por juicio se Elige a los encuestados en el que las muestras se extraen sobre la base de la comodidad, Diseños de muestreo no probabilisticos sub. Muestreo por juicio, Pasos del desarrollo de un plan de muestreo Paso 4 Seleccionar el método de muestreo apropiado, Pasos del desarrollo de un plan de muestreo Paso 1 Definir la población objetivo, Muestreo: Teorias, diseños y planes son Métodos de encuesta es una valiosa herramienta de evaluación, Muestreo por conveniencia es Un método en el que las muestras se extraen sobre la base de la comodiad, Diseños de muestreo no probabilisticos 4 Muestreo de bola de nieve, Muestreo Probabilistico cada Unidad de muestreo de la población objetivo definida tiene una probabilidad conocida de ser eligida para la muestra, Muestreo aleatorio sistemático es Similar de muestreo aleatorio simple, pero requiere que la población objetivo definida se ordena de alguna manera, Valor de los métodos de muestreo en la investigación de mercado ???? Muestreo aleatorio simple, Intervalo de datos=tamaño de la lista de población objetivo definido tamaño de la muestra deseada ???? Pasos del desarrollo de un plan de muestreo, Pasos del desarrollo de un plan de muestreo Paso 7 Ejecutar el plan de operación