WARNING:
JavaScript is turned OFF. None of the links on this concept map will
work until it is reactivated.
If you need help turning JavaScript On, click here.
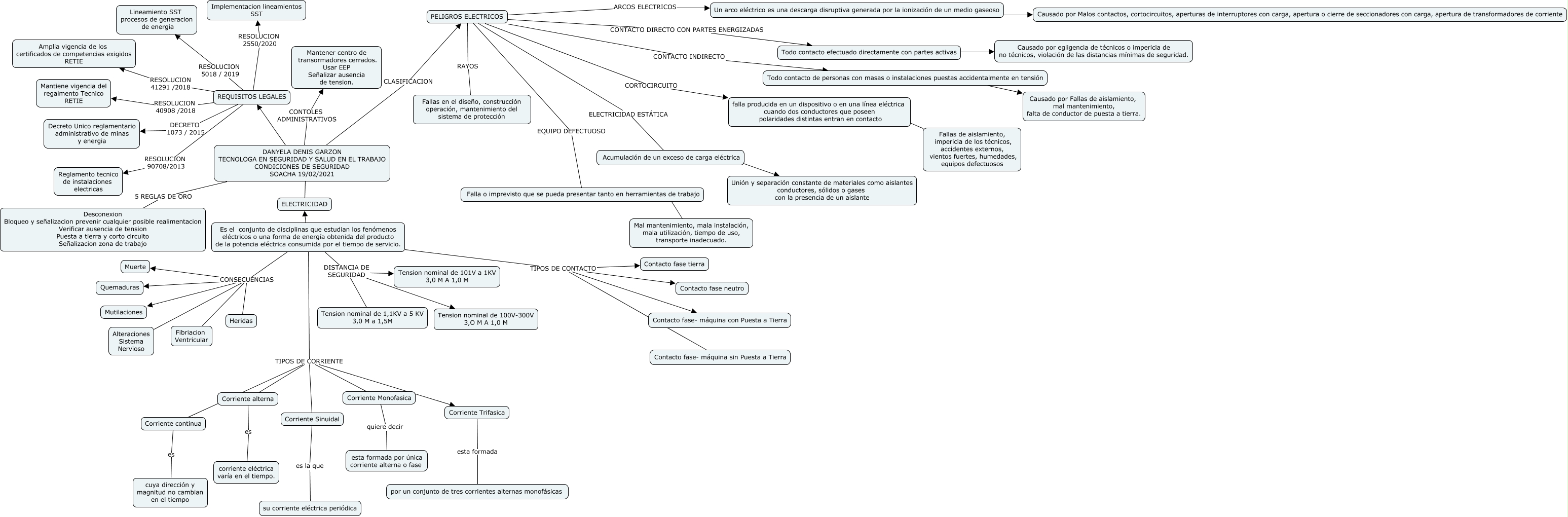
Este Cmap, tiene información relacionada con: RIESGO ELECTRICO, Corriente Sinuidal es la que su corriente eléctrica periódica, Es el conjunto de disciplinas que estudian los fenómenos eléctricos o una forma de energía obtenida del producto de la potencia eléctrica consumida por el tiempo de servicio. TIPOS DE CORRIENTE Corriente Sinuidal, Corriente Trifasica esta formada por un conjunto de tres corrientes alternas monofásicas, Todo contacto de personas con masas o instalaciones puestas accidentalmente en tensión ???? Causado por Fallas de aislamiento, mal mantenimiento, falta de conductor de puesta a tierra., DANYELA DENIS GARZON TECNOLOGA EN SEGURIDAD Y SALUD EN EL TRABAJO CONDICIONES DE SEGURIDAD SOACHA 19/02/2021 CONTOLES ADMINISTRATIVOS Mantener centro de transormadores cerrados. Usar EEP Señalizar ausencia de tension., Es el conjunto de disciplinas que estudian los fenómenos eléctricos o una forma de energía obtenida del producto de la potencia eléctrica consumida por el tiempo de servicio. CONSECUENCIAS Heridas, Es el conjunto de disciplinas que estudian los fenómenos eléctricos o una forma de energía obtenida del producto de la potencia eléctrica consumida por el tiempo de servicio. CONSECUENCIAS Muerte, PELIGROS ELECTRICOS CONTACTO INDIRECTO Todo contacto de personas con masas o instalaciones puestas accidentalmente en tensión, REQUISITOS LEGALES DECRETO 1073 / 2015 Decreto Unico reglamentario administrativo de minas y energia, Es el conjunto de disciplinas que estudian los fenómenos eléctricos o una forma de energía obtenida del producto de la potencia eléctrica consumida por el tiempo de servicio. CONSECUENCIAS Mutilaciones, REQUISITOS LEGALES RESOLUCION 41291 /2018 Amplia vigencia de los certificados de competencias exigidos RETIE, Acumulación de un exceso de carga eléctrica ???? Unión y separación constante de materiales como aislantes conductores, sólidos o gases con la presencia de un aislante, Es el conjunto de disciplinas que estudian los fenómenos eléctricos o una forma de energía obtenida del producto de la potencia eléctrica consumida por el tiempo de servicio. TIPOS DE CONTACTO Contacto fase- máquina sin Puesta a Tierra, Todo contacto efectuado directamente con partes activas ???? Causado por egligencia de técnicos o impericia de no técnicos, violación de las distancias mínimas de seguridad., Es el conjunto de disciplinas que estudian los fenómenos eléctricos o una forma de energía obtenida del producto de la potencia eléctrica consumida por el tiempo de servicio. TIPOS DE CONTACTO Contacto fase tierra, Un arco eléctrico es una descarga disruptiva generada por la ionización de un medio gaseoso ???? Causado por Malos contactos, cortocircuitos, aperturas de interruptores con carga, apertura o cierre de seccionadores con carga, apertura de transformadores de corriente, Es el conjunto de disciplinas que estudian los fenómenos eléctricos o una forma de energía obtenida del producto de la potencia eléctrica consumida por el tiempo de servicio. CONSECUENCIAS Quemaduras, PELIGROS ELECTRICOS RAYOS Fallas en el diseño, construcción operación, mantenimiento del sistema de protección, Corriente Monofasica quiere decir esta formada por única corriente alterna o fase, Es el conjunto de disciplinas que estudian los fenómenos eléctricos o una forma de energía obtenida del producto de la potencia eléctrica consumida por el tiempo de servicio. TIPOS DE CORRIENTE Corriente continua