WARNING:
JavaScript is turned OFF. None of the links on this concept map will
work until it is reactivated.
If you need help turning JavaScript On, click here.
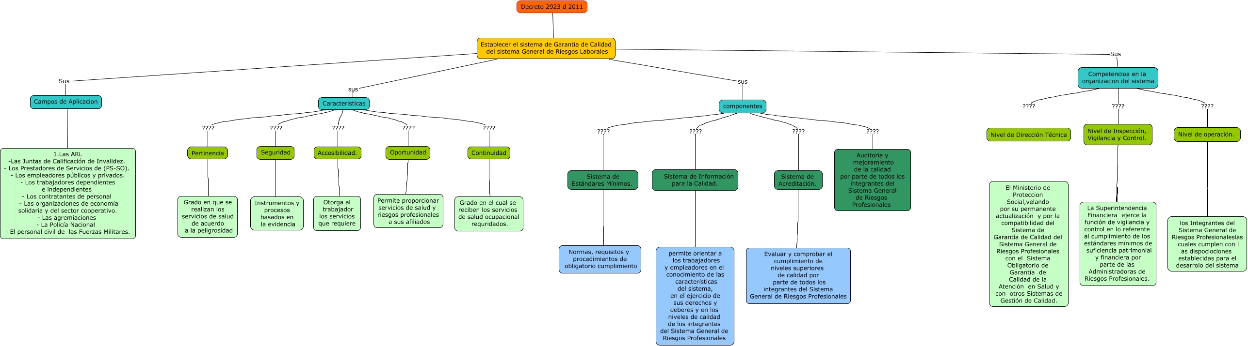
Este Cmap, tiene información relacionada con: Decreto 2923 de 2011, Caracteristicas ???? Seguridad, Sistema de Estándares Mínimos. ???? Normas, requisitos y procedimientos de obligatorio cumplimiento, Seguridad ???? Instrumentos y procesos basados en la evidencia, Establecer el sistema de Garantia de Calidad del sistema General de Riesgos Laborales Sus Competencioa en la organizacion del sistema, Caracteristicas ???? Oportunidad, Oportunidad ???? Permite proporcionar servicios de salud y riesgos profesionales a sus afiliados, Competencioa en la organizacion del sistema ???? Nivel de Inspección, Vigilancia y Control., Nivel de Inspección, Vigilancia y Control. ???? La Superintendencia Financiera ejerce la función de vigilancia y control en lo referente al cumplimiento de los estándares mínimos de suficiencia patrimonial y financiera por parte de las Administradoras de Riesgos Profesionales., Sistema de Información para la Calidad. ???? permite orientar a los trabajadores y empleadores en el conocimiento de las características del sistema, en el ejercicio de sus derechos y deberes y en los niveles de calidad de los integrantes del Sistema General de Riesgos Profesionales, Establecer el sistema de Garantia de Calidad del sistema General de Riesgos Laborales Sus Campos de Aplicacion, Campos de Aplicacion ???? 1.Las ARL -Las Juntas de Calificación de Invalidez. - Los Prestadores de Servicios de (PS-SO). - Los empleadores públicos y privados. - Los trabajadores dependientes e independientes - Los contratantes de personal - Las organizaciones de economía solidaria y del sector cooperativo. - Las agremiaciones - La Policía Nacional - El personal civil de las Fuerzas Militares., Accesibilidad. ???? Otorga al trabajador los servicios que requiere, Caracteristicas ???? Pertinencia, Pertinencia ???? Grado en que se realizan los servicios de salud de acuerdo a la peligrosidad, Decreto 2923 d 2011 ???? Establecer el sistema de Garantia de Calidad del sistema General de Riesgos Laborales, componentes ???? Sistema de Estándares Mínimos., Sistema de Acreditación. ???? Evaluar y comprobar el cumplimiento de niveles superiores de calidad por parte de todos los integrantes del Sistema General de Riesgos Profesionales, Competencioa en la organizacion del sistema ???? Nivel de Dirección Técnica, Caracteristicas ???? Accesibilidad., Establecer el sistema de Garantia de Calidad del sistema General de Riesgos Laborales sus componentes