WARNING:
JavaScript is turned OFF. None of the links on this concept map will
work until it is reactivated.
If you need help turning JavaScript On, click here.
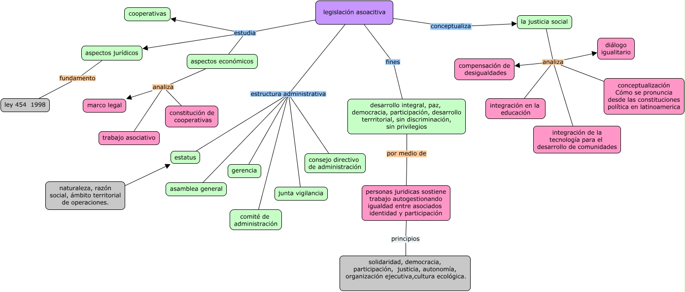
Este Cmap, tiene información relacionada con: legislacion asociativa, legislación asoacitiva fines desarrollo integral, paz, democracia, participación, desarrollo terrritorial, sin discriminación, sin privilegios, legislación asoacitiva estructura administrativa consejo directivo de administración, aspectos económicos analiza constitución de cooperativas, la justicia social analiza integración en la educación, personas juridicas sostiene trabajo autogestionando igualdad entre asociados identidad y participación principios solidaridad, democracia, participación, justicia, autonomía, organización ejecutiva,cultura ecológica., legislación asoacitiva estudia cooperativas, legislación asoacitiva estructura administrativa estatus, la justicia social analiza integración de la tecnología para el desarrollo de comunidades, naturaleza, razón social, ámbito territorial de operaciones. estatus, legislación asoacitiva estructura administrativa gerencia, legislación asoacitiva estructura administrativa asamblea general, aspectos económicos analiza trabajo asociativo, aspectos jurídicos fundamento ley 454 1998, legislación asoacitiva estudia aspectos jurídicos, la justicia social analiza diálogo igualitario, legislación asoacitiva estructura administrativa comité de administración, aspectos económicos analiza marco legal, la justicia social analiza conceptualización Cómo se pronuncia desde las constituciones política en latinoamerica, la justicia social analiza compensación de desigualdades, legislación asoacitiva estructura administrativa junta vigilancia