WARNING:
JavaScript is turned OFF. None of the links on this concept map will
work until it is reactivated.
If you need help turning JavaScript On, click here.
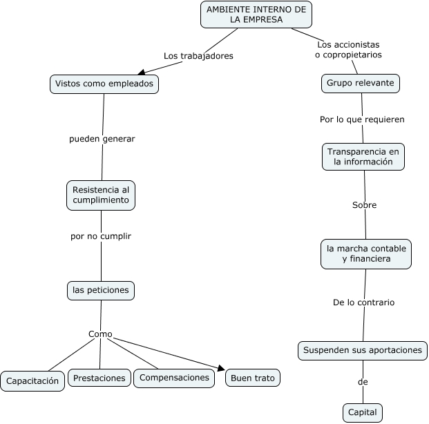
Este Cmap, tiene información relacionada con: Ambiente INterno, Resistencia al cumplimiento por no cumplir las peticiones, AMBIENTE INTERNO DE LA EMPRESA Los accionistas o copropietarios Grupo relevante, la marcha contable y financiera De lo contrario Suspenden sus aportaciones, las peticiones Como Buen trato, Vistos como empleados pueden generar Resistencia al cumplimiento, las peticiones Como Compensaciones, las peticiones Como Prestaciones, Grupo relevante Por lo que requieren Transparencia en la información, las peticiones Como Capacitación, Suspenden sus aportaciones de Capital, Transparencia en la información Sobre la marcha contable y financiera, AMBIENTE INTERNO DE LA EMPRESA Los trabajadores Vistos como empleados