WARNING:
JavaScript is turned OFF. None of the links on this concept map will
work until it is reactivated.
If you need help turning JavaScript On, click here.
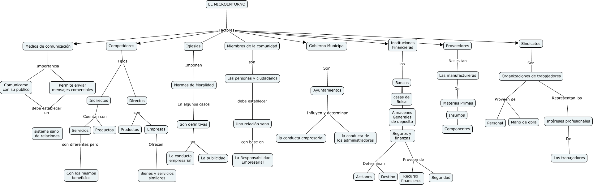
Este Cmap, tiene información relacionada con: Microempresa, Medios de comunicación Importancia Comunicarse con su publico, Seguros y finanzas Proveen de Seguridad, Iglesias Imponen Normas de Moralidad, Instituciones Financieras Los Seguros y finanzas, Permite enviar mensajes comerciales debe establecer un sistema sano de relaciones, Medios de comunicación Importancia Permite enviar mensajes comerciales, Seguros y finanzas Determinan Destino, Ayuntamientos Influyen y determinan la conducta empresarial, Competidores Tipos Indirectos, Sindicatos Son Organizaciones de trabajadores, Ayuntamientos Influyen y determinan la conducta de los administradores, Directos son Productos, Proveedores Necesitan Las manufactureras, Instituciones Financieras Los casas de Bolsa, Normas de Moralidad En algunos casos Son definitivas, Las personas y ciudadanos debe establecer Una relación sana, Directos son Empresas, EL MICROENTORNO Factores Sindicatos, Indirectos Cuentan con Productos, EL MICROENTORNO Factores Iglesias