WARNING:
JavaScript is turned OFF. None of the links on this concept map will
work until it is reactivated.
If you need help turning JavaScript On, click here.
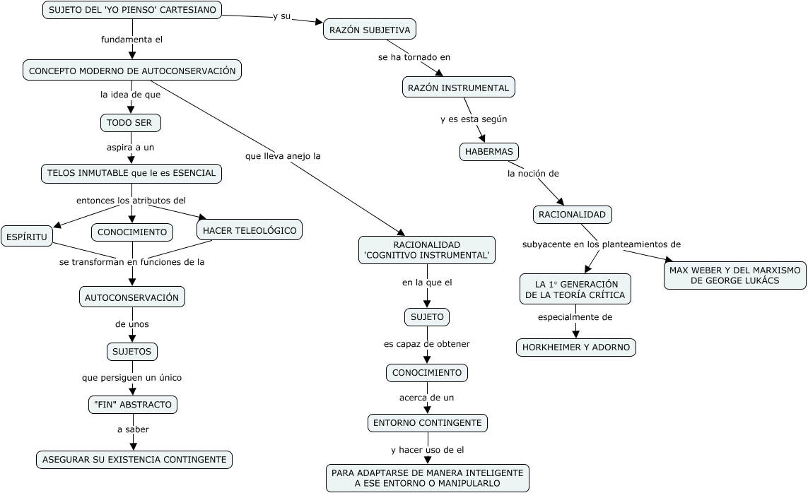
Este Cmap, tiene información relacionada con: El Hegel de Habermas 2, SUJETO DEL 'YO PIENSO' CARTESIANO fundamenta el CONCEPTO MODERNO DE AUTOCONSERVACIÓN, CONCEPTO MODERNO DE AUTOCONSERVACIÓN que lleva anejo la RACIONALIDAD 'COGNITIVO INSTRUMENTAL', "FIN" ABSTRACTO a saber ASEGURAR SU EXISTENCIA CONTINGENTE, AUTOCONSERVACIÓN de unos SUJETOS, SUJETO DEL 'YO PIENSO' CARTESIANO y su RAZÓN SUBJETIVA, CONOCIMIENTO acerca de un ENTORNO CONTINGENTE, HACER TELEOLÓGICO se transforman en funciones de la AUTOCONSERVACIÓN, RACIONALIDAD subyacente en los planteamientos de MAX WEBER Y DEL MARXISMO DE GEORGE LUKÁCS, SUJETO es capaz de obtener CONOCIMIENTO, ENTORNO CONTINGENTE y hacer uso de el PARA ADAPTARSE DE MANERA INTELIGENTE A ESE ENTORNO O MANIPULARLO, RACIONALIDAD 'COGNITIVO INSTRUMENTAL' en la que el SUJETO, RAZÓN SUBJETIVA se ha tornado en RAZÓN INSTRUMENTAL, LA 1° GENERACIÓN DE LA TEORÍA CRÍTICA especialmente de HORKHEIMER Y ADORNO, RACIONALIDAD subyacente en los planteamientos de LA 1° GENERACIÓN DE LA TEORÍA CRÍTICA, SUJETOS que persiguen un único "FIN" ABSTRACTO, TELOS INMUTABLE que le es ESENCIAL entonces los atributos del ESPÍRITU, HABERMAS la noción de RACIONALIDAD, ESPÍRITU se transforman en funciones de la AUTOCONSERVACIÓN, CONCEPTO MODERNO DE AUTOCONSERVACIÓN la idea de que TODO SER, TODO SER aspira a un TELOS INMUTABLE que le es ESENCIAL