WARNING:
JavaScript is turned OFF. None of the links on this concept map will
work until it is reactivated.
If you need help turning JavaScript On, click here.
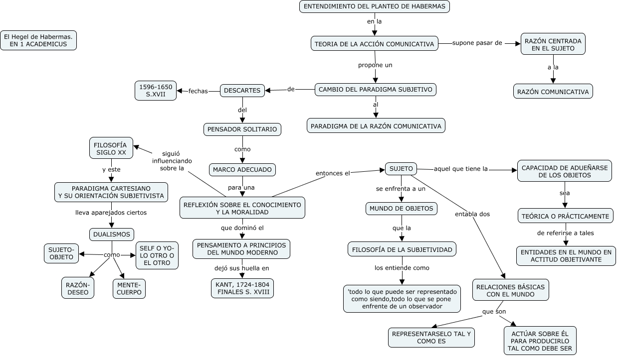
Este Cmap, tiene información relacionada con: El Hegel de Habermas, ENTENDIMIENTO DEL PLANTEO DE HABERMAS en la TEORIA DE LA ACCIÓN COMUNICATIVA, REFLEXIÓN SOBRE EL CONOCIMIENTO Y LA MORALIDAD que dominó el PENSAMIENTO A PRINCIPIOS DEL MUNDO MODERNO, REFLEXIÓN SOBRE EL CONOCIMIENTO Y LA MORALIDAD entonces el SUJETO, REFLEXIÓN SOBRE EL CONOCIMIENTO Y LA MORALIDAD siguió influenciando sobre la FILOSOFÍA SIGLO XX, TEORIA DE LA ACCIÓN COMUNICATIVA supone pasar de RAZÓN CENTRADA EN EL SUJETO, CAMBIO DEL PARADIGMA SUBJETIVO al PARADIGMA DE LA RAZÓN COMUNICATIVA, TEORIA DE LA ACCIÓN COMUNICATIVA propone un CAMBIO DEL PARADIGMA SUBJETIVO, PENSAMIENTO A PRINCIPIOS DEL MUNDO MODERNO dejó sus huella en KANT, 1724-1804 FINALES S. XVIII, TEÓRICA O PRÁCTICAMENTE de referirse a tales ENTIDADES EN EL MUNDO EN ACTITUD OBJETIVANTE, FILOSOFÍA DE LA SUBJETIVIDAD los entiende como 'todo lo que puede ser representado como siendo,todo lo que se pone enfrente de un observador, FILOSOFÍA SIGLO XX y este PARADIGMA CARTESIANO Y SU ORIENTACIÓN SUBJETIVISTA, MUNDO DE OBJETOS que la FILOSOFÍA DE LA SUBJETIVIDAD, RELACIONES BÁSICAS CON EL MUNDO que son REPRESENTARSELO TAL Y COMO ES, SUJETO se enfrenta a un MUNDO DE OBJETOS, DESCARTES del PENSADOR SOLITARIO, PARADIGMA CARTESIANO Y SU ORIENTACIÓN SUBJETIVISTA lleva aparejados ciertos DUALISMOS, DESCARTES fechas 1596-1650 S.XVII, RELACIONES BÁSICAS CON EL MUNDO que son ACTÚAR SOBRE ÉL PARA PRODUCIRLO TAL COMO DEBE SER, CAPACIDAD DE ADUEÑARSE DE LOS OBJETOS sea TEÓRICA O PRÁCTICAMENTE, MARCO ADECUADO para una REFLEXIÓN SOBRE EL CONOCIMIENTO Y LA MORALIDAD