WARNING:
JavaScript is turned OFF. None of the links on this concept map will
work until it is reactivated.
If you need help turning JavaScript On, click here.
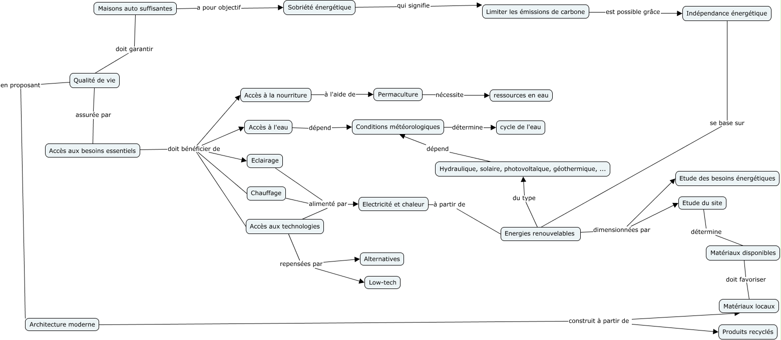
Cette carte de concepts créée avec IHMC CmapTools traite de: loic, Hydraulique, solaire, photovoltaïque, géothermique, ... dépend Conditions météorologiques, Accès aux technologies repensées par Alternatives, Energies renouvelables du type Hydraulique, solaire, photovoltaïque, géothermique, ..., Sobriété énergétique qui signifie Limiter les émissions de carbone, Architecture moderne construit à partir de Produits recyclés, Architecture moderne construit à partir de Matériaux locaux, Accès aux technologies alimenté par Electricité et chaleur, Qualité de vie assurée par Accès aux besoins essentiels, Chauffage alimenté par Electricité et chaleur, Accès aux besoins essentiels doit bénéficier de Accès à la nourriture, Accès à la nourriture à l'aide de Permaculture, Permaculture nécessite ressources en eau, Eclairage alimenté par Electricité et chaleur, Accès aux technologies repensées par Low-tech, Electricité et chaleur à partir de Energies renouvelables, Accès à l'eau dépend Conditions météorologiques, Maisons auto suffisantes doit garantir Qualité de vie, Qualité de vie en proposant Architecture moderne, Limiter les émissions de carbone est possible grâce Indépendance énergétique, Conditions météorologiques détermine cycle de l'eau