WARNING:
JavaScript is turned OFF. None of the links on this concept map will
work until it is reactivated.
If you need help turning JavaScript On, click here.
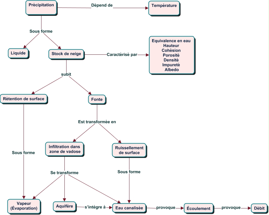
This Concept Map, created with IHMC CmapTools, has information related to: nancy, Précipitation Dépend de Température, Stock de neige subit Fonte, Stock de neige Caractérisé par Equivalence en eau Hauteur Cohésion Porosité Densité Impureté Albedo, Fonte Est transformée en Infiltration dans zone de vadose, Écoulement provoque Débit, Eau canalisée provoque Écoulement, Rétention de surface Sous forme Vapeur (Évaporation), Précipitation Sous forme Stock de neige, Aquifère s’intègre à Eau canalisée, Infiltration dans zone de vadose Se transforme Aquifère, Stock de neige subit Rétention de surface, Ruissellement de surface Sous forme Eau canalisée, Infiltration dans zone de vadose Se transforme Eau canalisée, Infiltration dans zone de vadose Se transforme Vapeur (Évaporation), Précipitation Sous forme Liquide, Fonte Est transformée en Ruissellement de surface