WARNING:
JavaScript is turned OFF. None of the links on this concept map will
work until it is reactivated.
If you need help turning JavaScript On, click here.
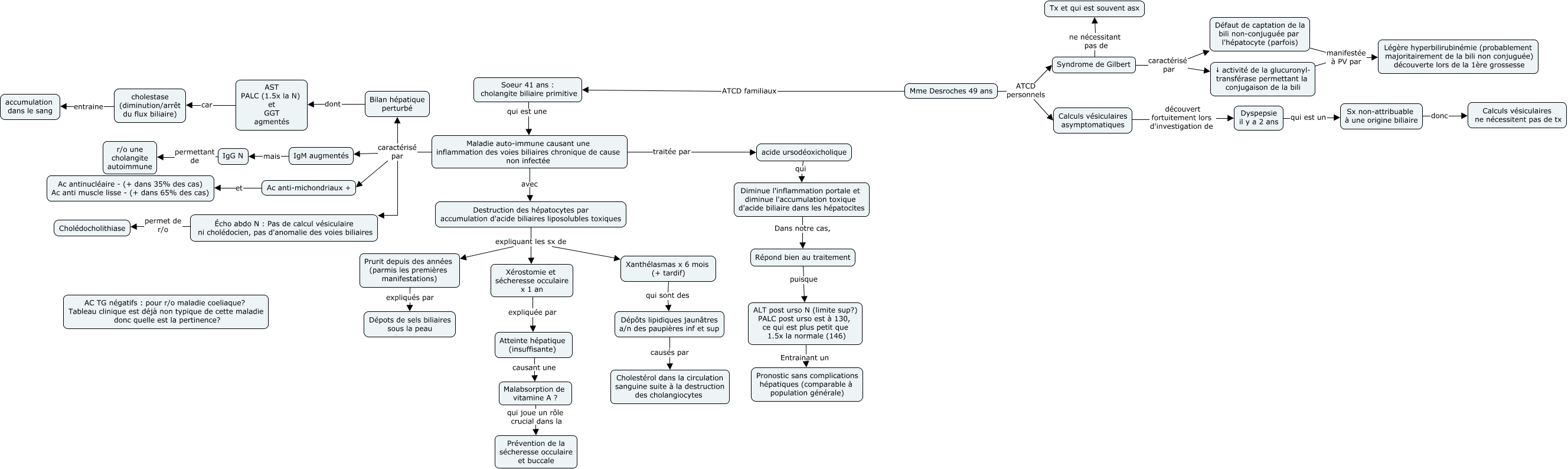
Cette carte de concepts créée avec IHMC CmapTools traite de: APP 7- Gastro - Retour, Calculs vésiculaires asymptomatiques découvert fortuitement lors d'investigation de Dyspepsie il y a 2 ans, Syndrome de Gilbert ne nécessitant pas de Tx et qui est souvent asx, AST PALC (1.5x la N) et GGT agmentés car cholestase (diminution/arrêt du flux biliaire), Xérostomie et sécheresse occulaire x 1 an expliquée par Atteinte hépatique (insuffisante), Ac anti-michondriaux + et Ac antinucléaire - (+ dans 35% des cas) Ac anti muscle lisse - (+ dans 65% des cas), Maladie auto-immune causant une inflammation des voies biliaires chronique de cause non infectée caractérisé par Ac anti-michondriaux +, Destruction des hépatocytes par accumulation d'acide biliaires liposolubles toxiques expliquant les sx de Prurit depuis des années (parmis les premières manifestations), Mme Desroches 49 ans ATCD personnels Syndrome de Gilbert, Destruction des hépatocytes par accumulation d'acide biliaires liposolubles toxiques expliquant les sx de Xérostomie et sécheresse occulaire x 1 an, Malabsorption de vitamine A ? qui joue un rôle crucial dans la Prévention de la sécheresse occulaire et buccale, Dyspepsie il y a 2 ans qui est un Sx non-attribuable à une origine biliaire, Syndrome de Gilbert caractérisé par ↓ activité de la glucuronyl- transférase permettant la conjugaison de la bili, Maladie auto-immune causant une inflammation des voies biliaires chronique de cause non infectée caractérisé par Écho abdo N : Pas de calcul vésiculaire ni cholédocien, pas d'anomalie des voies biliaires, Destruction des hépatocytes par accumulation d'acide biliaires liposolubles toxiques expliquant les sx de Xanthélasmas x 6 mois (+ tardif), Diminue l'inflammation portale et diminue l'accumulation toxique d'acide biliaire dans les hépatocites Dans notre cas, Répond bien au traitement, ↓ activité de la glucuronyl- transférase permettant la conjugaison de la bili manifestée à PV par Légère hyperbilirubinémie (probablement majoritairement de la bili non conjuguée) découverte lors de la 1ère grossesse, Écho abdo N : Pas de calcul vésiculaire ni cholédocien, pas d'anomalie des voies biliaires permet de r/o Cholédocholithiase, Prurit depuis des années (parmis les premières manifestations) expliqués par Dépots de sels biliaires sous la peau, Maladie auto-immune causant une inflammation des voies biliaires chronique de cause non infectée avec Destruction des hépatocytes par accumulation d'acide biliaires liposolubles toxiques, Défaut de captation de la bili non-conjuguée par l'hépatocyte (parfois) manifestée à PV par Légère hyperbilirubinémie (probablement majoritairement de la bili non conjuguée) découverte lors de la 1ère grossesse