WARNING:
JavaScript is turned OFF. None of the links on this concept map will
work until it is reactivated.
If you need help turning JavaScript On, click here.
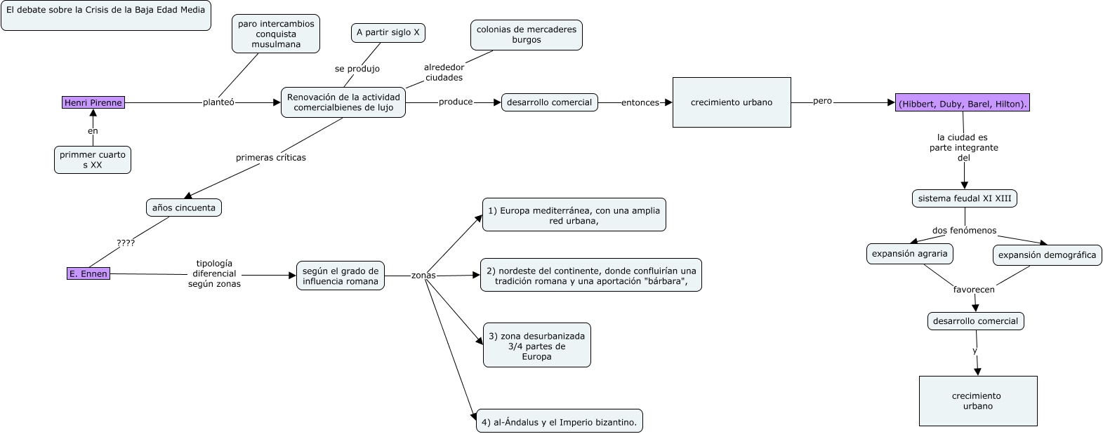
Este Cmap, tiene información relacionada con: debate sobre la Crisis de la Baja Edad Media, años cincuenta ???? E. Ennen, sistema feudal XI XIII dos fenómenos expansión agraria, colonias de mercaderes burgos alrededor ciudades Renovación de la actividad comercialbienes de lujo, paro intercambios conquista musulmana planteó Renovación de la actividad comercialbienes de lujo, Henri Pirenne planteó Renovación de la actividad comercialbienes de lujo, Renovación de la actividad comercialbienes de lujo primeras críticas años cincuenta, según el grado de influencia romana zonas 4) al-Ándalus y el Imperio bizantino., según el grado de influencia romana zonas 2) nordeste del continente, donde confluirían una tradición romana y una aportación "bárbara",, sistema feudal XI XIII dos fenómenos expansión demográfica, crecimiento urbano pero (Hibbert, Duby, Barel, Hilton)., desarrollo comercial entonces crecimiento urbano, según el grado de influencia romana zonas 3) zona desurbanizada 3/4 partes de Europa, según el grado de influencia romana zonas 1) Europa mediterránea, con una amplia red urbana,, primmer cuarto s XX en Henri Pirenne, Renovación de la actividad comercialbienes de lujo produce desarrollo comercial, desarrollo comercial y crecimiento urbano, E. Ennen tipología diferencial según zonas según el grado de influencia romana, (Hibbert, Duby, Barel, Hilton). la ciudad es parte integrante del sistema feudal XI XIII, expansión agraria favorecen desarrollo comercial, expansión demográfica favorecen desarrollo comercial