WARNING:
JavaScript is turned OFF. None of the links on this concept map will
work until it is reactivated.
If you need help turning JavaScript On, click here.
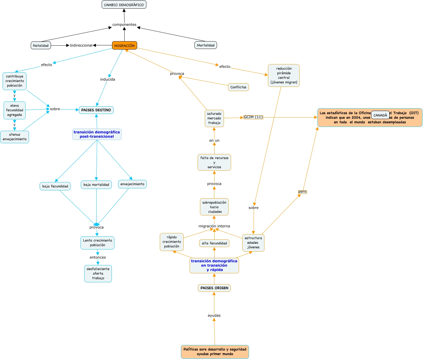
Este Cmap, tiene información relacionada con: MIGRACIÓN, alta fecundidad migración interna sobrepoblación hacia ciudades, reducción pirámide central (jóvenes migran) sobre estructura edades jóvenes, falta de recursos y servicios en un saturado mercado trabajo, Mortalidad componentes CAMBIO DEMOGRÁFICO, eleva fecundidad agregada y atenua envejecimiento, MIGRACIÓN inducida PAISES DESTINO, saturado mercado trabajo GCIM (11) Las estadísticas de la Oficina Interna del Trabajo (OIT) indican que en 2004, unos 185 millones de personas en todo el mundo estaban desempleadas, envejecimiento provoca Lento crecimiento población, contribuye crecimiento población sobre PAISES DESTINO, PAISES ORIGEN transición demográfica en transición y rápida rápido crecimiento población, Lento crecimiento población entonces desfalleciente oferta trabajo, estructura edades jóvenes migración interna sobrepoblación hacia ciudades, MIGRACIÓN efecto contribuye crecimiento población, MIGRACIÓN componentes CAMBIO DEMOGRÁFICO, PAISES ORIGEN transición demográfica en transición y rápida alta fecundidad, eleva fecundidad agregada sobre PAISES DESTINO, rápido crecimiento población migración interna sobrepoblación hacia ciudades, Políticas sore desarrollo y seguridad ayudas primer mundo ayudas PAISES ORIGEN, sobrepoblación hacia ciudades provoca falta de recursos y servicios, Natalidad componentes CAMBIO DEMOGRÁFICO