WARNING:
JavaScript is turned OFF. None of the links on this concept map will
work until it is reactivated.
If you need help turning JavaScript On, click here.
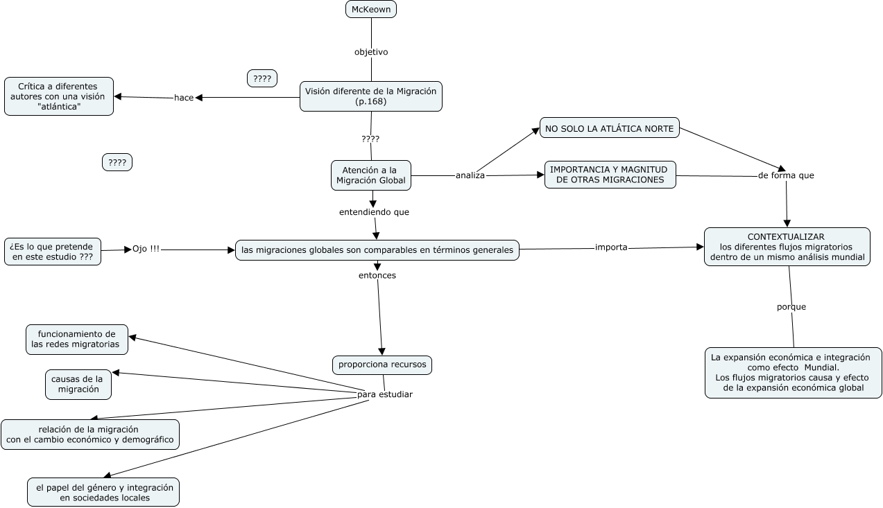
Este Cmap, tiene información relacionada con: McKeown, Atención a la Migración Global entendiendo que las migraciones globales son comparables en términos generales, las migraciones globales son comparables en términos generales entonces proporciona recursos, proporciona recursos para estudiar funcionamiento de las redes migratorias, proporciona recursos para estudiar el papel del género y integración en sociedades locales, proporciona recursos para estudiar relación de la migración con el cambio económico y demográfico, Atención a la Migración Global analiza IMPORTANCIA Y MAGNITUD DE OTRAS MIGRACIONES, NO SOLO LA ATLÁTICA NORTE de forma que CONTEXTUALIZAR los diferentes flujos migratorios dentro de un mismo análisis mundial, Atención a la Migración Global analiza NO SOLO LA ATLÁTICA NORTE, proporciona recursos para estudiar causas de la migración, CONTEXTUALIZAR los diferentes flujos migratorios dentro de un mismo análisis mundial porque La expansión económica e integración como efecto Mundial. Los flujos migratorios causa y efecto de la expansión económica global, Visión diferente de la Migración (p.168) hace Crítica a diferentes autores con una visión "atlántica", ¿Es lo que pretende en este estudio ??? Ojo !!! las migraciones globales son comparables en términos generales, IMPORTANCIA Y MAGNITUD DE OTRAS MIGRACIONES de forma que CONTEXTUALIZAR los diferentes flujos migratorios dentro de un mismo análisis mundial, McKeown objetivo Visión diferente de la Migración (p.168), Visión diferente de la Migración (p.168) ???? Atención a la Migración Global, las migraciones globales son comparables en términos generales importa CONTEXTUALIZAR los diferentes flujos migratorios dentro de un mismo análisis mundial