WARNING:
JavaScript is turned OFF. None of the links on this concept map will
work until it is reactivated.
If you need help turning JavaScript On, click here.
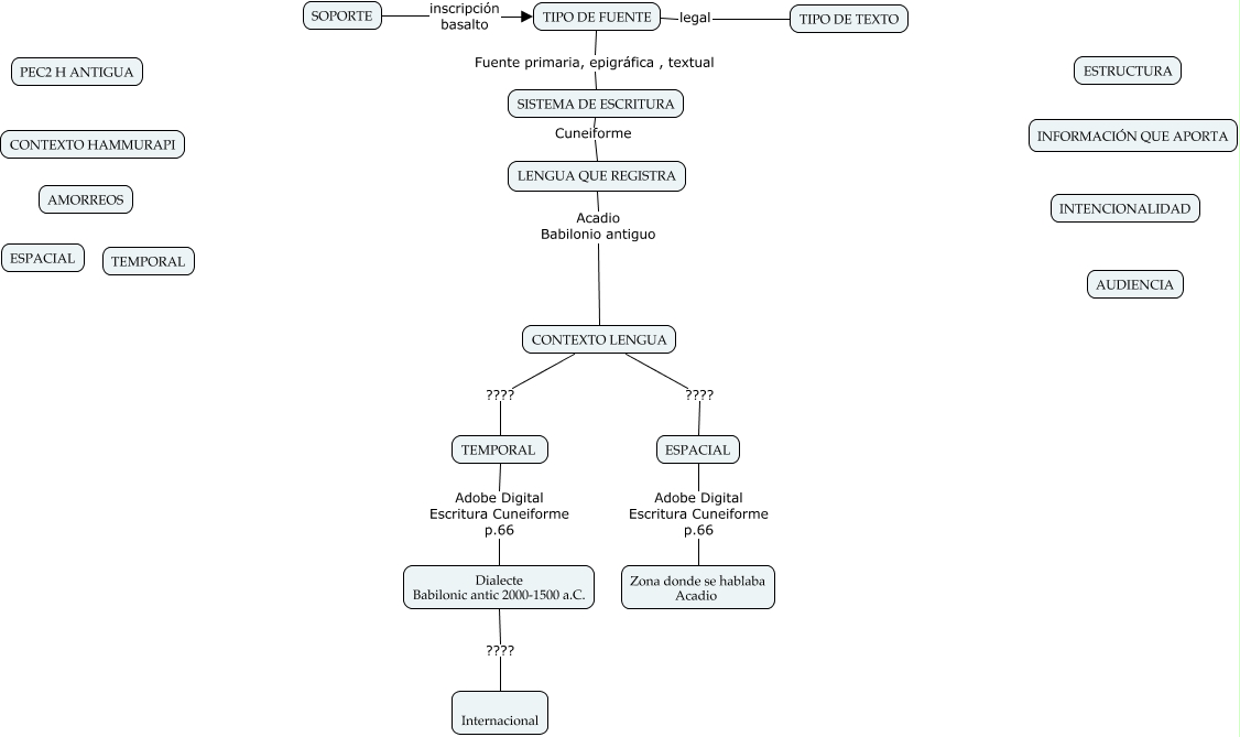
Este Cmap, tiene información relacionada con: PEC2 H ANTIGA, CONTEXTO LENGUA ???? TEMPORAL, TEMPORAL Adobe Digital Escritura Cuneiforme p.66 Dialecte Babilonic antic 2000-1500 a.C., SISTEMA DE ESCRITURA Cuneiforme LENGUA QUE REGISTRA, ESPACIAL Adobe Digital Escritura Cuneiforme p.66 Zona donde se hablaba Acadio, TIPO DE FUENTE Fuente primaria, epigráfica , textual SISTEMA DE ESCRITURA, LENGUA QUE REGISTRA Acadio Babilonio antiguo CONTEXTO LENGUA, Dialecte Babilonic antic 2000-1500 a.C. ???? Internacional, CONTEXTO LENGUA ???? ESPACIAL, SOPORTE inscripción basalto TIPO DE FUENTE