WARNING:
JavaScript is turned OFF. None of the links on this concept map will
work until it is reactivated.
If you need help turning JavaScript On, click here.
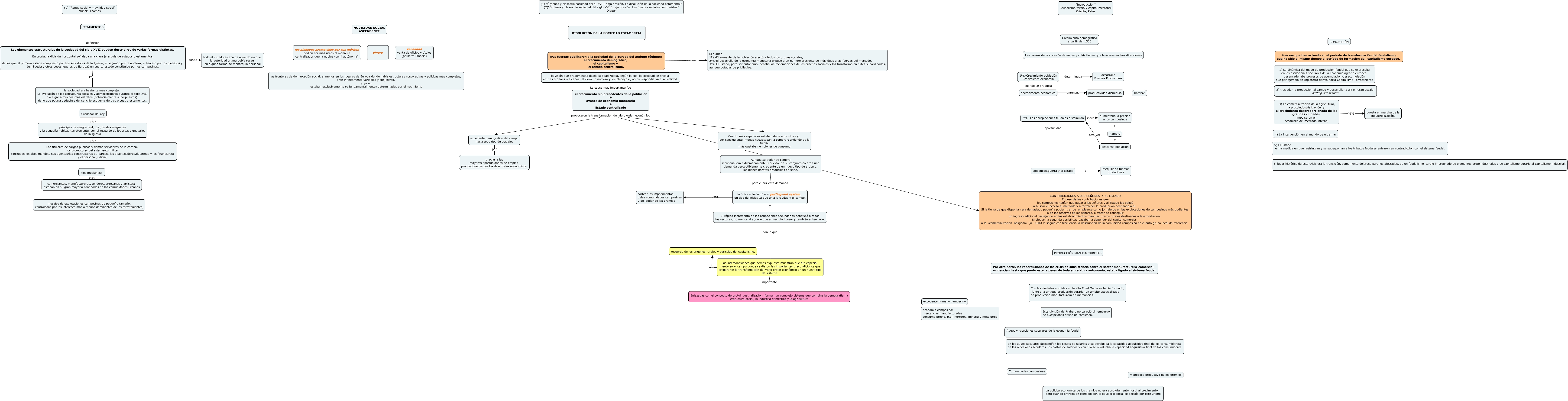
Este Cmap, tiene información relacionada con: PAC1 H M, 3) La comercialización de la agricultura, la protoindustrialización y el crecimiento desproporcionado de las grandes ciudades impulsaron el desarrollo del mercado interno, ???? puesta en marcha de la industrialización., Las interconexiones que hemos expuesto muestran que fue especial· mente en el campo donde se dieron las importantes precondicioncs que prepararon la transfonnación del viejo orden económico en un nuevo tipo de sistema. importante Enlazadas con el concepto de protoindustrialización, forman un complejo sistema que combina la demografla, la estructura social, la industria doméstica y la agricultura, «los medianos», ???? comerciantes, manufactureros, tenderos, artesanos y artistas; estaban en su gran mayoría confinados en las comunidades urbanas, la única solución fue el putting-out system, un tipo de iniciativa que unía la ciudad y el campo. . y El rápido incremento de las ocupaciones secundarias benefició a todos los sectores, no menos al agrario que al manufacturero y también al terciario,, decrecimento económico entonces productividad disminuía, epidemias,guerra y el Estado y reequilibrio fuerzas productivas, excedente demográfico del campo hacia todo tipo de trabajos por gracias a las mayores oportunidades de empleo proporcionadas por los desarrollos económicos., Los elementos estructurales de la sociedad del siglo XVII pueden describirse de varias formas distintas. En teoría, la división horizontal señalaba una clara jerarquía de estados o estamentos, de los que el primero estaba compuesto por Los servidores de la Iglesia, el segundo por la nobleza, el tercero por los plebeyos y (en Suecia y otros pocos lugares de Europa) un cuarto estado constituido por los campesinos. pero la sociedad era bastante más compleja. La evolución de las estructuras sociales y administrativas durante el siglo XVII dio lugar a muchos más estratos (potencialmente superpuestos) de lo que podría deducirse del sencillo esquema de tres o cuatro estamentos., 1º).-Crecimiento población Crecimiento economía cuando se producía decrecimento económico, 2º).- Las apropiaciones feudales disminuían sobre aumentaba la presión a los campesinos, Alrededor del rey ???? príncipes de sangre real, los grandes magnates y la pequeña nobleza terrateniente, con el respaldo de los altos dignatarios de la Iglesia, Tres fuerzas debilitaron a la sociedad de la Europa del antiguo régimen: el crecimiento demográfico, el capitalismo y el Estado centralizado. resumen El aumen· 1º).-El aumento de la población afectó a todos los grupos sociales, 2º).-El desarrollo de la economfa monetaria expuso a un número creciente de individuos a las fuerzas del mercado, 3º).-El Estado, para ser autónomo, desafió las reclamaciones de los órdenes sociales y los transformó en elites subordinadas, aunque dotadas de privilegios., 1º).-Crecimiento población Crecimiento economía determinaba desarrollo Fuerzas Productivas, descenso población otra vez 2º).- Las apropiaciones feudales disminuían, el crecimiento sin precedentes de la población + avance de economía monetaria + Estado centralizado provocaron la transformación del viejo orden económico CONTRIBUCIONES A LOS SEÑORES Y AL ESTADO El peso de las contribuciones que los campesinos tenían que pagar a los señores y al Estado los obligó a buscar el acceso al mercado y a fortalecer la producción destinada a él. Si la tierra de que disponían era demasiado pequeña podían trar de emplearse como jornaleros en las explotaciones de campesinos más pudientes o en las reservas de los señores, o tratar de conseguir un ingreso adicional trabajando en los establecimientos manufactureros rurales destinados a la exportación. Si elegían la segunda posibilidad pasaban a depender del capital comercial. A la «comercialización obligada» (W. Kula) le seguía con frecuencia la destrucción de la comunidad campesina en cuanto grupo local de referencia., Las interconexiones que hemos expuesto muestran que fue especial· mente en el campo donde se dieron las importantes precondicioncs que prepararon la transfonnación del viejo orden económico en un nuevo tipo de sistema. son recuerdo de los orígenes rurales y agrícolas del capitalismo,, Los elementos estructurales de la sociedad del siglo XVII pueden describirse de varias formas distintas. En teoría, la división horizontal señalaba una clara jerarquía de estados o estamentos, de los que el primero estaba compuesto por Los servidores de la Iglesia, el segundo por la nobleza, el tercero por los plebeyos y (en Suecia y otros pocos lugares de Europa) un cuarto estado constituido por los campesinos. donde todo el mundo estaba de acuerdo en que la autoridad última debía recaer en alguna forma de monarquía personal, la única solución fue el putting-out system, un tipo de iniciativa que unía la ciudad y el campo. . para sortear los impedimentos delas comunidades campesinas y del poder de los gremios, aumentaba la presión a los campesinos y hambre, el crecimiento sin precedentes de la población + avance de economía monetaria + Estado centralizado provocaron la transformación del viejo orden económico Cuanto más separadas estaban de la agricultura y, por consiguiente, menos necesitaban la compra o arriendo de la tierra, más gastaban en bienes de consumo.