WARNING:
JavaScript is turned OFF. None of the links on this concept map will
work until it is reactivated.
If you need help turning JavaScript On, click here.
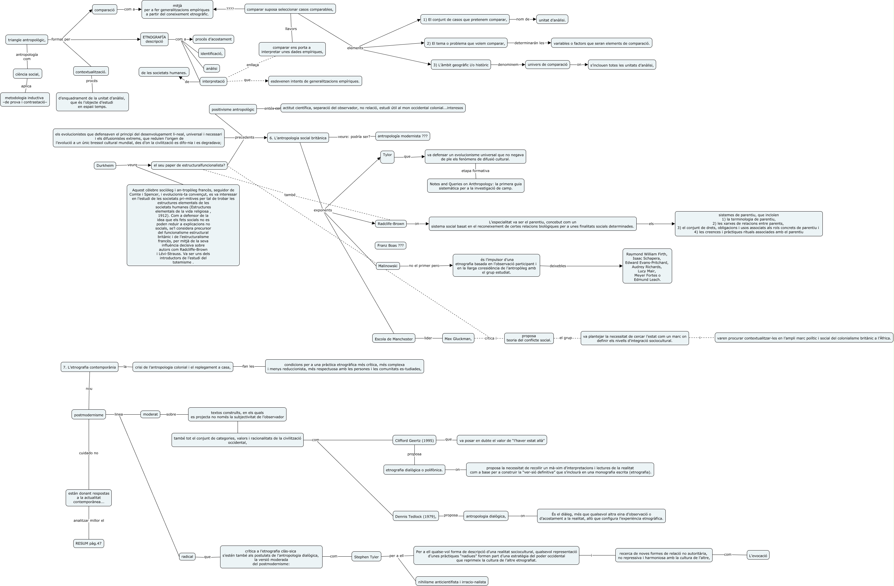
Este Cmap, tiene información relacionada con: ETNOGRAFÍA M1, ETNOGRAFÍA descripció com a identificació,, 6. L’antropologia social britànica exponents Radclife-Brown, comparar suposa seleccionar casos comparables, elements 1) El conjunt de casos que pretenem comparar,, és l’impulsor d’una etnografia basada en l’observació participant i en la llarga coresidència de l’antropòleg amb el grup estudiat. deixebles Raymond William Firth, Isaac Schapera, Edward Evans-Pritchard, Audrey Richards, Lucy Mair, Meyer Fortes o Edmund Leach., postmodernisme linea radical, interpretació de de les societats humanes., comparar suposa seleccionar casos comparables, elements 2) El tema o problema que volem comparar,, els evolucionistes que defensaven el principi del desenvolupament li-neal, universal i necessari i els difusionistes extrems, que reduïen l’origen de l’evolució a un únic bressol cultural mundial, des d’on la civilització es difo-nia i es degradava; precedents positivisme antropològic, Max Gluckman, crtica i el seu paper de estructuralfuncionalista?, contextualització. procés d’enquadrament de la unitat d’anàlisi, que és l’objecte d’estudi en espaii temps., va plantejar la necessitat de cercar l’estat com un marc on definir els nivells d’integració sociocultural. i varen procurar contextualitzar-les en l’ampli marc polític i social del colonialisme britànic a l’Àfrica., Per a ell qualse-vol forma de descripció d’una realitat sociocultural, qualsevol representació d’unes pràctiques “nadiues” formen part d’una estratègia del poder occidental que reprimeix la cultura de l’altre etnografiat. i recerca de noves formes de relació no autoritària, no repressiva i harmoniosa amb la cultura de l’altre,, 7. L’etnografia contemporània nou postmodernisme, ETNOGRAFÍA descripció com a anàlisi, 1) El conjunt de casos que pretenem comparar, nom de unitat d’anàlisi., triangle antropològic, antropología com ciència social,, el seu paper de estructuralfuncionalista? també Radclife-Brown, Dennis Tedlock (1979), proposa antropologia dialògica,, postmodernisme cuidado no estàn donant respostas a la actualitat contemporànea..., 6. L’antropologia social britànica exponents Escola de Manchester