WARNING:
JavaScript is turned OFF. None of the links on this concept map will
work until it is reactivated.
If you need help turning JavaScript On, click here.
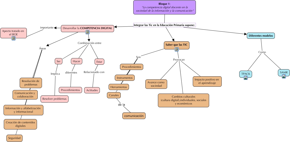
Este Cmap, tiene información relacionada con: bloque 1, Diferentes modelos Como SAMR, Bloque 1: "La competencia digital docente en la sociedad de la información y la comunicación" Integrar las Tic en la Educación Primaria supone: Saber que las TIC, Saber que las TIC Provocan Avance como sociedad, Bloque 1: "La competencia digital docente en la sociedad de la información y la comunicación" Integrar las Tic en la Educación Primaria supone: Desarrollar la COMPETENCIA DIGITAL, Bloque 1: "La competencia digital docente en la sociedad de la información y la comunicación" Integrar las Tic en la Educación Primaria supone: Diferentes modelos, Saber que las TIC Son Procedimientos, Desarrollar la COMPETENCIA DIGITAL Combinación entre Hacer, Desarrollar la COMPETENCIA DIGITAL Combinación entre Ser, Estar Relacionado con Actitudes, Saber que las TIC Son Herramientas, Saber que las TIC Provocan Impacto positivo en el aprendizaje, Desarrollar la COMPETENCIA DIGITAL Combinación entre Estar, Desarrollar la COMPETENCIA DIGITAL Áreas Seguridad, Ser Implica Resolver problemas, Desarrollar la COMPETENCIA DIGITAL importante Apecto tratado en el BOE, Diferentes modelos Como TPACK, Desarrollar la COMPETENCIA DIGITAL Áreas Resolución de problemas, Desarrollar la COMPETENCIA DIGITAL Áreas Información y alfabetización y informacional, Canales de la comunicación, Saber que las TIC Son Instrumentos