WARNING:
JavaScript is turned OFF. None of the links on this concept map will
work until it is reactivated.
If you need help turning JavaScript On, click here.
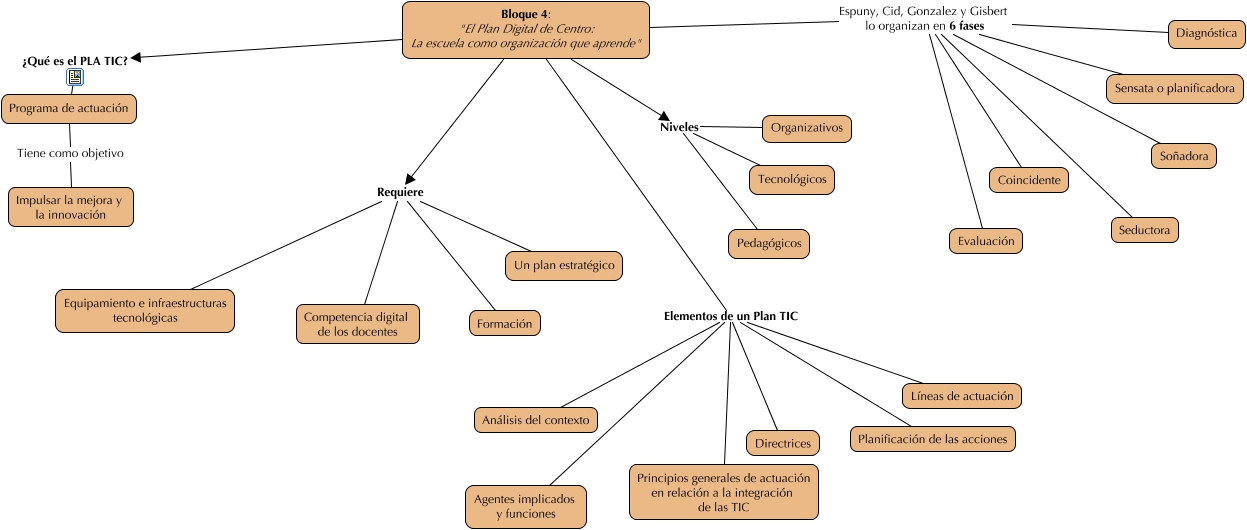
Este Cmap, tiene información relacionada con: bloque 4, Bloque 4: "El Plan Digital de Centro: La escuela como organización que aprende" Requiere Formación, Bloque 4: "El Plan Digital de Centro: La escuela como organización que aprende" Niveles Pedagógicos, Bloque 4: "El Plan Digital de Centro: La escuela como organización que aprende" ¿Qué es el PLA TIC? Programa de actuación, Bloque 4: "El Plan Digital de Centro: La escuela como organización que aprende" Elementos de un Plan TIC Planificación de las acciones, Bloque 4: "El Plan Digital de Centro: La escuela como organización que aprende" Elementos de un Plan TIC Directrices, Bloque 4: "El Plan Digital de Centro: La escuela como organización que aprende" Espuny, Cid, Gonzalez y Gisbert lo organizan en 6 fases Diagnóstica, Bloque 4: "El Plan Digital de Centro: La escuela como organización que aprende" Elementos de un Plan TIC Agentes implicados y funciones, Bloque 4: "El Plan Digital de Centro: La escuela como organización que aprende" Requiere Equipamiento e infraestructuras tecnológicas, Bloque 4: "El Plan Digital de Centro: La escuela como organización que aprende" Requiere Un plan estratégico, Bloque 4: "El Plan Digital de Centro: La escuela como organización que aprende" Espuny, Cid, Gonzalez y Gisbert lo organizan en 6 fases Soñadora, Bloque 4: "El Plan Digital de Centro: La escuela como organización que aprende" Espuny, Cid, Gonzalez y Gisbert lo organizan en 6 fases Evaluación, Bloque 4: "El Plan Digital de Centro: La escuela como organización que aprende" Espuny, Cid, Gonzalez y Gisbert lo organizan en 6 fases Coincidente, Bloque 4: "El Plan Digital de Centro: La escuela como organización que aprende" Niveles Tecnológicos, Programa de actuación Tiene como objetivo Impulsar la mejora y la innovación, Bloque 4: "El Plan Digital de Centro: La escuela como organización que aprende" Espuny, Cid, Gonzalez y Gisbert lo organizan en 6 fases Seductora, Bloque 4: "El Plan Digital de Centro: La escuela como organización que aprende" Niveles Organizativos, Bloque 4: "El Plan Digital de Centro: La escuela como organización que aprende" Elementos de un Plan TIC Líneas de actuación, Bloque 4: "El Plan Digital de Centro: La escuela como organización que aprende" Elementos de un Plan TIC Principios generales de actuación en relación a la integración de las TIC, Bloque 4: "El Plan Digital de Centro: La escuela como organización que aprende" Elementos de un Plan TIC Análisis del contexto, Bloque 4: "El Plan Digital de Centro: La escuela como organización que aprende" Espuny, Cid, Gonzalez y Gisbert lo organizan en 6 fases Sensata o planificadora