WARNING:
JavaScript is turned OFF. None of the links on this concept map will
work until it is reactivated.
If you need help turning JavaScript On, click here.
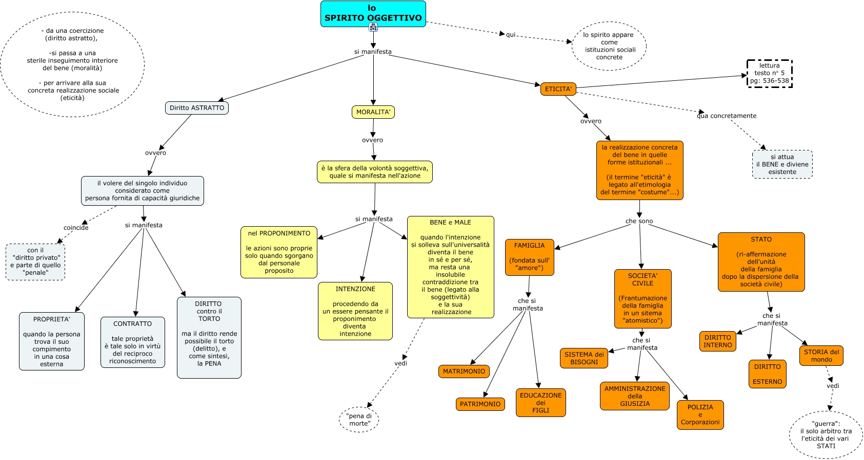
Questa Cmap, creata con IHMC CmapTools, contiene informazioni relative a: HEGEL spirito oggettivo, lo SPIRITO OGGETTIVO si manifesta Diritto ASTRATTO, la realizzazione concreta del bene in quelle forme istituzionali ... (il termine "eticità" è legato all'etimologia del termine "costume"...) che sono FAMIGLIA (fondata sull' "amore"), lo SPIRITO OGGETTIVO qui lo spirito appare come istituzioni sociali concrete, lo SPIRITO OGGETTIVO si manifesta MORALITA', il volere del singolo individuo considerato come persona fornita di capacità giuridiche si manifesta DIRITTO contro il TORTO ma il diritto rende possibile il torto (delitto), e come sintesi, la PENA, FAMIGLIA (fondata sull' "amore") che si manifesta MATRIMONIO, la realizzazione concreta del bene in quelle forme istituzionali ... (il termine "eticità" è legato all'etimologia del termine "costume"...) che sono SOCIETA' CIVILE (Frantumazione della famiglia in un sitema "atomistico"), è la sfera della volontà soggettiva, quale si manifesta nell'azione si manifesta nel PROPONIMENTO le azioni sono proprie solo quando sgorgano dal personale proposito, il volere del singolo individuo considerato come persona fornita di capacità giuridiche coincide con il "diritto privato" e parte di quello "penale", ETICITA' ovvero la realizzazione concreta del bene in quelle forme istituzionali ... (il termine "eticità" è legato all'etimologia del termine "costume"...), ETICITA' lettura testo n° 5 pg: 536-538, STATO (ri-affermazione dell'unità della famiglia dopo la dispersione della società civile) che si manifesta STORIA del mondo, la realizzazione concreta del bene in quelle forme istituzionali ... (il termine "eticità" è legato all'etimologia del termine "costume"...) che sono STATO (ri-affermazione dell'unità della famiglia dopo la dispersione della società civile), lo SPIRITO OGGETTIVO si manifesta ETICITA', FAMIGLIA (fondata sull' "amore") che si manifesta EDUCAZIONE dei FIGLI, STATO (ri-affermazione dell'unità della famiglia dopo la dispersione della società civile) che si manifesta DIRITTO ESTERNO, SOCIETA' CIVILE (Frantumazione della famiglia in un sitema "atomistico") che si manifesta SISTEMA dei BISOGNI, STORIA del mondo vedi "guerra": il solo arbitro tra l'eticità dei vari STATI, Diritto ASTRATTO ovvero il volere del singolo individuo considerato come persona fornita di capacità giuridiche, ETICITA' qua concretamente si attua il BENE e diviene esistente