WARNING:
JavaScript is turned OFF. None of the links on this concept map will
work until it is reactivated.
If you need help turning JavaScript On, click here.
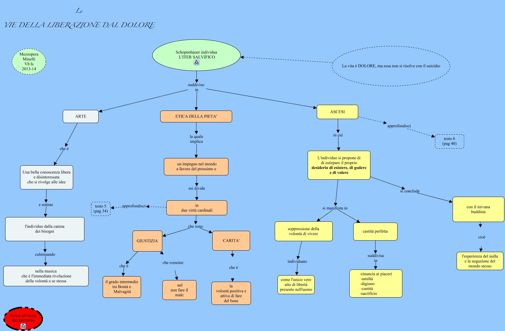
Questa Cmap, creata con IHMC CmapTools, contiene informazioni relative a: vie della liberazione dal dolore, castità perfetta suddivisa in -rinuncia ai piaceri -umiltà -digiuno -castità -sacrificio, L'individuo si propone di di estirpare il proprio desiderio di esistere, di godere e di volere si manifesta in soppressione della volontà di vivere, Schopenhauer individua L'ITER SALVIFICO suddiviso in ASCESI, L'individuo si propone di di estirpare il proprio desiderio di esistere, di godere e di volere si manifesta in castità perfetta, ASCESI approfondisci testo 6 (pag 40), con il nirvana buddista cioè l'esperienza del nulla e la negazione del mondo stesso, Una bella conoscenza libera e disinteressata che si rivolge alle idee e sottrae l'individuo dalla catena dei bisogni, un impegno nel mondo a favore del prossimo e esi divide in due virtù cardinali, ARTE che è Una bella conoscenza libera e disinteressata che si rivolge alle idee, Schopenhauer individua L'ITER SALVIFICO suddiviso in ETICA DELLA PIETA', Schopenhauer individua L'ITER SALVIFICO suddiviso in ARTE, soppressione della volontà di vivere individuato come l'unico vero atto di libertà presente nell'uomo, in due virtù cardinali che sono GIUSTIZIA, l'individuo dalla catena dei bisogni culminando nella musica che è l'immediata rivelazione della volontà a se stessa, GIUSTIZIA che è il grado intermedio tra Bontà e Malvagità, L'individuo si propone di di estirpare il proprio desiderio di esistere, di godere e di volere si conclude con il nirvana buddista, in due virtù cardinali che sono CARITA', GIUSTIZIA che consiste nel non fare il male, in due virtù cardinali approfondisci testo 5 (pag 34), CARITA' che è la volontà positiva e attiva di fare del bene