WARNING:
JavaScript is turned OFF. None of the links on this concept map will
work until it is reactivated.
If you need help turning JavaScript On, click here.
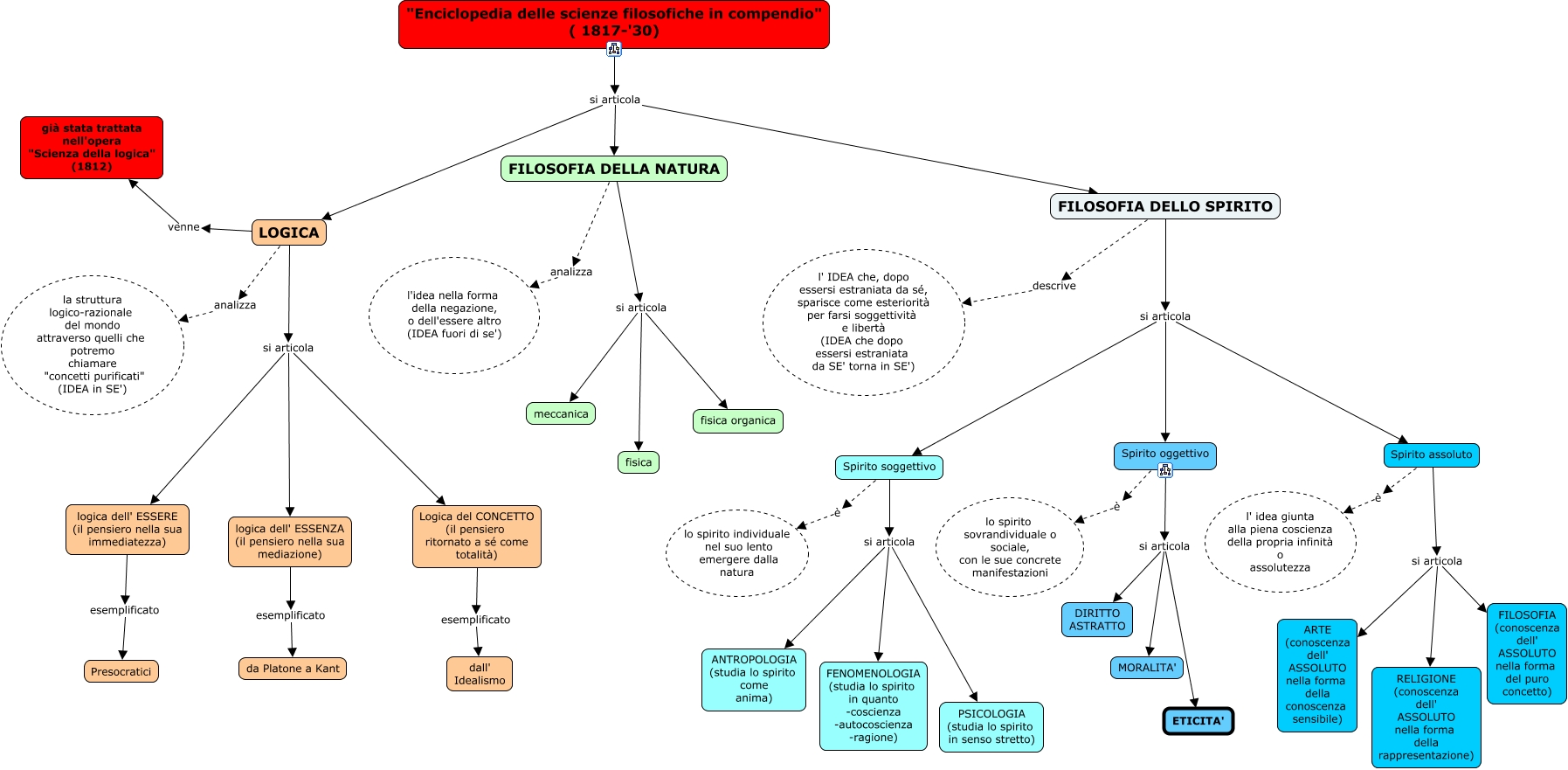
Questa Cmap, creata con IHMC CmapTools, contiene informazioni relative a: hegel logica, FILOSOFIA DELLO SPIRITO si articola Spirito soggettivo, LOGICA venne già stata trattata nell'opera "Scienza della logica" (1812), "Enciclopedia delle scienze filosofiche in compendio" ( 1817-'30) si articola FILOSOFIA DELLO SPIRITO, FILOSOFIA DELLO SPIRITO descrive l' IDEA che, dopo essersi estraniata da sé, sparisce come esteriorità per farsi soggettività e libertà (IDEA che dopo essersi estraniata da SE' torna in SE'), Spirito oggettivo è lo spirito sovrandividuale o sociale, con le sue concrete manifestazioni, Spirito assoluto è l' idea giunta alla piena coscienza della propria infinità o assolutezza, "Enciclopedia delle scienze filosofiche in compendio" ( 1817-'30) si articola LOGICA, Spirito soggettivo è lo spirito individuale nel suo lento emergere dalla natura, Spirito assoluto si articola FILOSOFIA (conoscenza dell' ASSOLUTO nella forma del puro concetto), Spirito oggettivo si articola ETICITA', Spirito soggettivo si articola ANTROPOLOGIA (studia lo spirito come anima), FILOSOFIA DELLA NATURA si articola fisica, Spirito assoluto si articola ARTE (conoscenza dell' ASSOLUTO nella forma della conoscenza sensibile), Spirito soggettivo si articola FENOMENOLOGIA (studia lo spirito in quanto -coscienza -autocoscienza -ragione), logica dell' ESSERE (il pensiero nella sua immediatezza) esemplificato Presocratici, Spirito assoluto si articola RELIGIONE (conoscenza dell' ASSOLUTO nella forma della rappresentazione), LOGICA si articola Logica del CONCETTO (il pensiero ritornato a sé come totalità), LOGICA si articola logica dell' ESSERE (il pensiero nella sua immediatezza), FILOSOFIA DELLA NATURA si articola meccanica, Logica del CONCETTO (il pensiero ritornato a sé come totalità) esemplificato dall' Idealismo