WARNING:
JavaScript is turned OFF. None of the links on this concept map will
work until it is reactivated.
If you need help turning JavaScript On, click here.
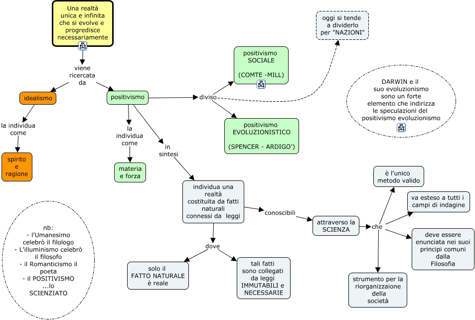
Questa Cmap, creata con IHMC CmapTools, contiene informazioni relative a: positivismo, attraverso la SCIENZA che strumento per la riorganizzaione della società, positivismo diviso oggi si tende a dividerlo per "NAZIONI", individua una realtà costituita da fatti naturali connessi da leggi dove tali fatti sono collegati da leggi IMMUTABILI e NECESSARIE, attraverso la SCIENZA che va esteso a tutti i campi di indagine, positivismo diviso positivismo EVOLUZIONISTICO (SPENCER - ARDIGO'), idealismo la individua come spirito e ragione, attraverso la SCIENZA che è l'unico metodo valido, Una realtà unica e infinita che si evolve e progredisce necessariamente viene ricercata da idealismo, individua una realtà costituita da fatti naturali connessi da leggi dove solo il FATTO NATURALE è reale, positivismo la individua come materia e forza, individua una realtà costituita da fatti naturali connessi da leggi conoscibili attraverso la SCIENZA, Una realtà unica e infinita che si evolve e progredisce necessariamente viene ricercata da positivismo, positivismo in sintesi individua una realtà costituita da fatti naturali connessi da leggi, positivismo diviso positivismo SOCIALE (COMTE -MILL), attraverso la SCIENZA che deve essere enunciata nei suoi principi comuni dalla Filosofia