WARNING:
JavaScript is turned OFF. None of the links on this concept map will
work until it is reactivated.
If you need help turning JavaScript On, click here.
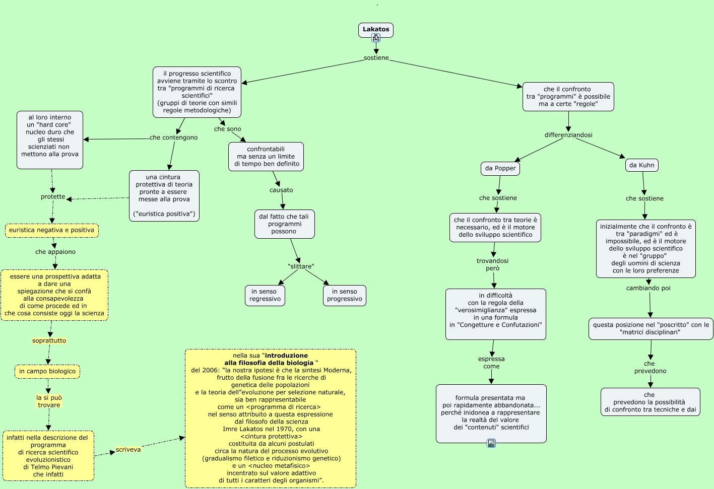
Questa Cmap, creata con IHMC CmapTools, contiene informazioni relative a: Lakatos, il progresso scientifico avviene tramite lo scontro tra "programmi di ricerca scientifici" (gruppi di teorie con simili regole metodologiche) che sono confrontabili ma senza un limite di tempo ben definito, il progresso scientifico avviene tramite lo scontro tra "programmi di ricerca scientifici" (gruppi di teorie con simili regole metodologiche) che contengono al loro interno un "hard core" nucleo duro che gli stessi scienziati non mettono alla prova, dal fatto che tali programmi possono "slittare" in senso regressivo, euristica negativa e positiva che appaiono essere una prospettiva adatta a dare una spiegazione che si confà alla consapevolezza di come procede ed in che cosa consiste oggi la scienza, una cintura protettiva di teoria pronte a essere messe alla prova ("euristica positiva") protette euristica negativa e positiva, in campo biologico la si può trovare infatti nella descrizione del programma di ricerca scientifico evoluzionistico di Telmo Pievani che infatti, confrontabili ma senza un limite di tempo ben definito causato dal fatto che tali programmi possono, che il confronto tra teorie è necessario, ed è il motore dello sviluppo scientifico trovandosi però in difficoltà con la regola della "verosimiglianza" espressa in una formula in "Congetture e Confutazioni", Lakatos sostiene il progresso scientifico avviene tramite lo scontro tra "programmi di ricerca scientifici" (gruppi di teorie con simili regole metodologiche), che il confronto tra "programmi" è possibile ma a certe "regole" differenziandosi da Kuhn, in difficoltà con la regola della "verosimiglianza" espressa in una formula in "Congetture e Confutazioni" espressa come formula presentata ma poi rapidamente abbandonata... perché inidonea a rappresentare la realtà del valore dei "contenuti" scientifici, inizialmente che il confronto è tra "paradigmi" ed è impossibile, ed è il motore dello sviluppo scientifico è nel "gruppo" degli uomini di scienza con le loro preferenze cambiando poi questa posizione nel "poscritto" con le "matrici disciplinari", questa posizione nel "poscritto" con le "matrici disciplinari" che prevedono che prevedono la possibilità di confronto tra tecniche e dai, dal fatto che tali programmi possono "slittare" in senso progressivo, Lakatos sostiene che il confronto tra "programmi" è possibile ma a certe "regole", infatti nella descrizione del programma di ricerca scientifico evoluzionistico di Telmo Pievani che infatti scriveva nella sua “introduzione alla filosofia della biologia “ del 2006: “la nostra ipotesi è che la sintesi Moderna, frutto della fusione fra le ricerche di genetica delle popolazioni e la teoria dell”evoluzione per selezione naturale, sia ben rappresentabile come un <programma di ricerca> nel senso attribuito a questa espressione dal filosofo della scienza Imre Lakatos nel 1970, con una <cintura protettiva> costituita da alcuni postulati circa la natura del processo evolutivo (gradualismo filetico e riduzionismo genetico) e un <nucleo metafisico> incentrato sul valore adattivo di tutti i caratteri degli organismi”., al loro interno un "hard core" nucleo duro che gli stessi scienziati non mettono alla prova protette euristica negativa e positiva, da Kuhn che sostiene inizialmente che il confronto è tra "paradigmi" ed è impossibile, ed è il motore dello sviluppo scientifico è nel "gruppo" degli uomini di scienza con le loro preferenze, da Popper che sostiene che il confronto tra teorie è necessario, ed è il motore dello sviluppo scientifico, essere una prospettiva adatta a dare una spiegazione che si confà alla consapevolezza di come procede ed in che cosa consiste oggi la scienza soprattutto in campo biologico