WARNING:
JavaScript is turned OFF. None of the links on this concept map will
work until it is reactivated.
If you need help turning JavaScript On, click here.
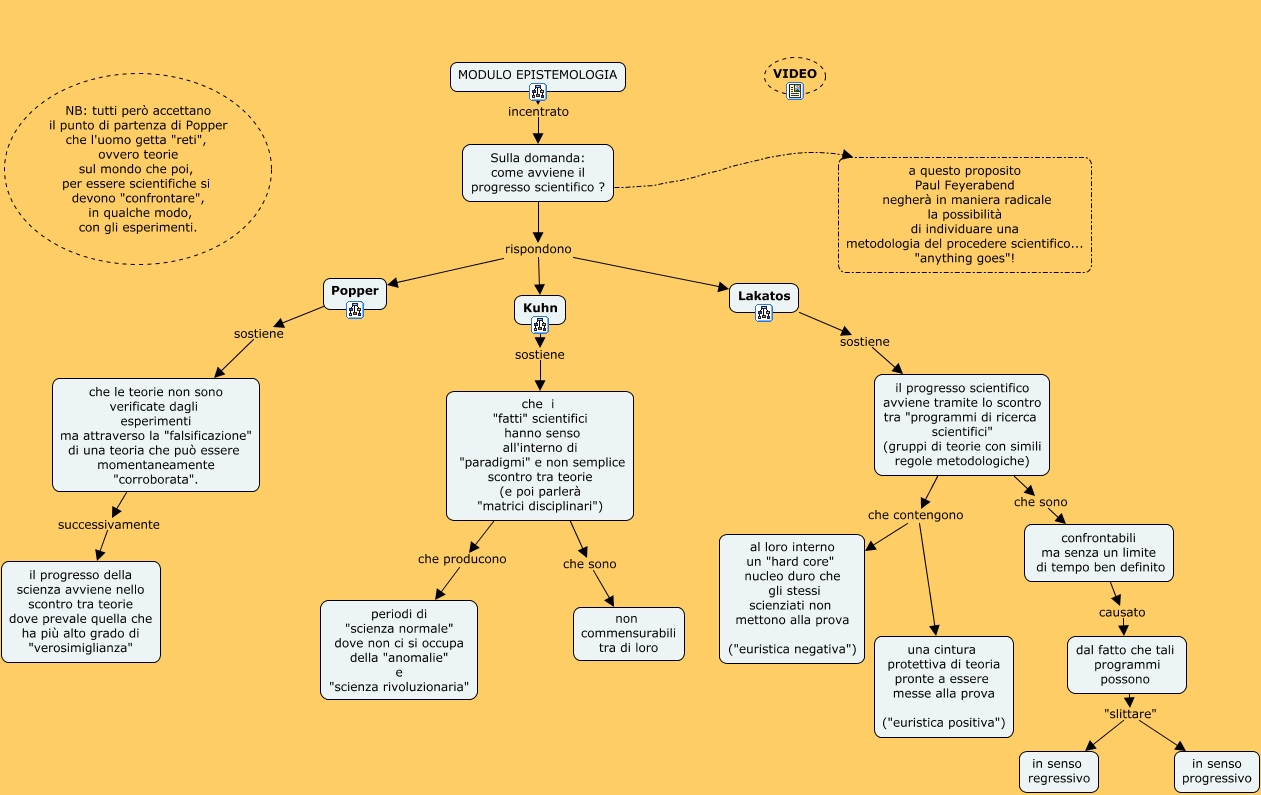
Questa Cmap, creata con IHMC CmapTools, contiene informazioni relative a: MODULO EPISTEMOLOGICO, dal fatto che tali programmi possono "slittare" in senso regressivo, che i "fatti" scientifici hanno senso all'interno di "paradigmi" e non semplice scontro tra teorie (e poi parlerà "matrici disciplinari") che sono non commensurabili tra di loro, Popper sostiene che le teorie non sono verificate dagli esperimenti ma attraverso la "falsificazione" di una teoria che può essere momentaneamente "corroborata"., MODULO EPISTEMOLOGIA incentrato Sulla domanda: come avviene il progresso scientifico ?, il progresso scientifico avviene tramite lo scontro tra "programmi di ricerca scientifici" (gruppi di teorie con simili regole metodologiche) che contengono al loro interno un "hard core" nucleo duro che gli stessi scienziati non mettono alla prova ("euristica negativa"), Sulla domanda: come avviene il progresso scientifico ? rispondono Kuhn, il progresso scientifico avviene tramite lo scontro tra "programmi di ricerca scientifici" (gruppi di teorie con simili regole metodologiche) che contengono una cintura protettiva di teoria pronte a essere messe alla prova ("euristica positiva"), che i "fatti" scientifici hanno senso all'interno di "paradigmi" e non semplice scontro tra teorie (e poi parlerà "matrici disciplinari") che producono periodi di "scienza normale" dove non ci si occupa della "anomalie" e "scienza rivoluzionaria", dal fatto che tali programmi possono "slittare" in senso progressivo, che le teorie non sono verificate dagli esperimenti ma attraverso la "falsificazione" di una teoria che può essere momentaneamente "corroborata". successivamente il progresso della scienza avviene nello scontro tra teorie dove prevale quella che ha più alto grado di "verosimiglianza", Sulla domanda: come avviene il progresso scientifico ? rispondono Popper, Sulla domanda: come avviene il progresso scientifico ? rispondono Lakatos, Kuhn sostiene che i "fatti" scientifici hanno senso all'interno di "paradigmi" e non semplice scontro tra teorie (e poi parlerà "matrici disciplinari"), Sulla domanda: come avviene il progresso scientifico ? a questo proposito Paul Feyerabend negherà in maniera radicale la possibilità di individuare una metodologia del procedere scientifico... "anything goes"!, il progresso scientifico avviene tramite lo scontro tra "programmi di ricerca scientifici" (gruppi di teorie con simili regole metodologiche) che sono confrontabili ma senza un limite di tempo ben definito, Lakatos sostiene il progresso scientifico avviene tramite lo scontro tra "programmi di ricerca scientifici" (gruppi di teorie con simili regole metodologiche), confrontabili ma senza un limite di tempo ben definito causato dal fatto che tali programmi possono