WARNING:
JavaScript is turned OFF. None of the links on this concept map will
work until it is reactivated.
If you need help turning JavaScript On, click here.
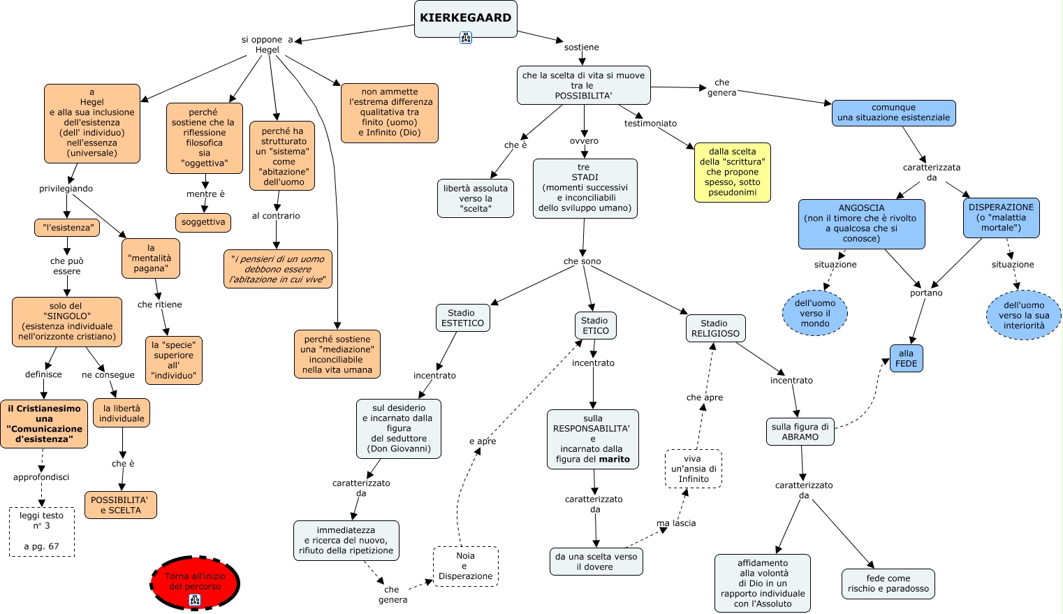
Questa Cmap, creata con IHMC CmapTools, contiene informazioni relative a: Kierkegaard, che la scelta di vita si muove tra le POSSIBILITA' che genera comunque una situazione esistenziale, a Hegel e alla sua inclusione dell'esistenza (dell' individuo) nell'essenza (universale) privilegiando la "mentalità pagana", tre STADI (momenti successivi e inconciliabili dello sviluppo umano) che sono Stadio ESTETICO, KIERKEGAARD si oppone a Hegel perché sostiene una "mediazione" inconciliabile nella vita umana, che la scelta di vita si muove tra le POSSIBILITA' che è libertà assoluta verso la "scelta", sulla RESPONSABILITA' e incarnato dalla figura del marito caratterizzato da da una scelta verso il dovere, Stadio RELIGIOSO incentrato sulla figura di ABRAMO, sulla figura di ABRAMO caratterizzato da fede come rischio e paradosso, sul desiderio e incarnato dalla figura del seduttore (Don Giovanni) caratterizzato da immediatezza e ricerca del nuovo, rifiuto della ripetizione, che la scelta di vita si muove tra le POSSIBILITA' testimoniato dalla scelta della "scrittura" che propone spesso, sotto pseudonimi, ANGOSCIA (non il timore che è rivolto a qualcosa che si conosce) situazione dell'uomo verso il mondo, ANGOSCIA (non il timore che è rivolto a qualcosa che si conosce) portano alla FEDE, la libertà individuale che è POSSIBILITA' e SCELTA, sulla figura di ABRAMO alla FEDE, KIERKEGAARD si oppone a Hegel non ammette l'estrema differenza qualitativa tra finito (uomo) e Infinito (Dio), viva un'ansia di Infinito che apre Stadio RELIGIOSO, la "mentalità pagana" che ritiene la "specie" superiore all' "individuo", KIERKEGAARD si oppone a Hegel perché sostiene che la riflessione filosofica sia "oggettiva", perché sostiene che la riflessione filosofica sia "oggettiva" mentre è soggettiva, "l'esistenza" che può essere solo del "SINGOLO" (esistenza individuale nell'orizzonte cristiano)