WARNING:
JavaScript is turned OFF. None of the links on this concept map will
work until it is reactivated.
If you need help turning JavaScript On, click here.
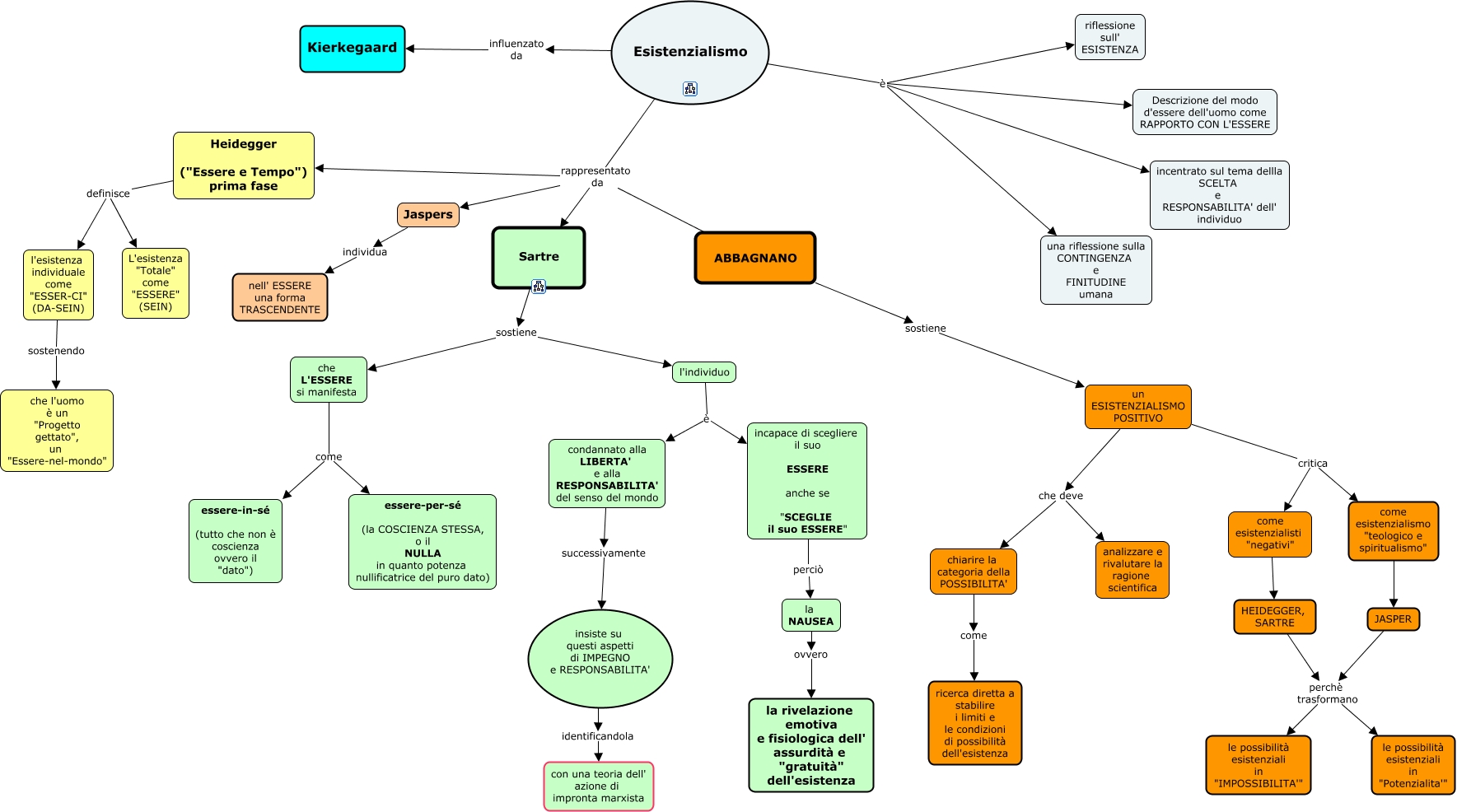
Questa Cmap, creata con IHMC CmapTools, contiene informazioni relative a: esistenzialismo.cmap, insiste su questi aspetti di IMPEGNO e RESPONSABILITA' identificandola con una teoria dell' azione di impronta marxista, JASPER perchè trasformano le possibilità esistenziali in "IMPOSSIBILITA'", Heidegger ("Essere e Tempo") prima fase definisce l'esistenza individuale come "ESSER-CI" (DA-SEIN), un ESISTENZIALISMO POSITIVO critica come esistenzialisti "negativi", come esistenzialisti "negativi" HEIDEGGER, SARTRE, l'esistenza individuale come "ESSER-CI" (DA-SEIN) sostenendo che l'uomo è un "Progetto gettato", un "Essere-nel-mondo", Esistenzialismo è una riflessione sulla CONTINGENZA e FINITUDINE umana, JASPER perchè trasformano le possibilità esistenziali in "Potenzialita'", Esistenzialismo rappresentato da Heidegger ("Essere e Tempo") prima fase, Heidegger ("Essere e Tempo") prima fase definisce L'esistenza "Totale" come "ESSERE" (SEIN), ABBAGNANO sostiene un ESISTENZIALISMO POSITIVO, Esistenzialismo influenzato da Kierkegaard, condannato alla LIBERTA' e alla RESPONSABILITA' del senso del mondo successivamente insiste su questi aspetti di IMPEGNO e RESPONSABILITA', chiarire la categoria della POSSIBILITA' come ricerca diretta a stabilire i limiti e le condizioni di possibilità dell'esistenza, un ESISTENZIALISMO POSITIVO che deve analizzare e rivalutare la ragione scientifica, HEIDEGGER, SARTRE perchè trasformano le possibilità esistenziali in "IMPOSSIBILITA'", Esistenzialismo è Descrizione del modo d'essere dell'uomo come RAPPORTO CON L'ESSERE, che L'ESSERE si manifesta come essere-in-sé (tutto che non è coscienza ovvero il "dato"), Sartre sostiene l'individuo, incapace di scegliere il suo ESSERE anche se "SCEGLIE il suo ESSERE" perciò la NAUSEA