WARNING:
JavaScript is turned OFF. None of the links on this concept map will
work until it is reactivated.
If you need help turning JavaScript On, click here.
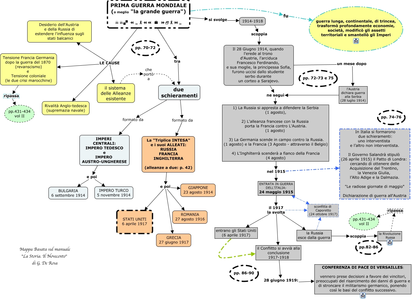
Questa Cmap, creata con IHMC CmapTools, contiene informazioni relative a: prima guerra mondiale, la Russia esce dalla guerra scoppia la Rivoluzione Russa, il sistema delle Alleanze esistente che portò a due schieramenti, ENTRATA IN GUERRA DELL’ITALIA: 24 maggio 1915 il 1917 la svolta il Conflitto si avvià alla conclusione 1917-1918, sconfitta di Caporetto (24 ottobre 1917) ENTRATA IN GUERRA DELL’ITALIA: 24 maggio 1915, La "Triplice INTESA" e i suoi ALLEATI: RUSSIA FRANCIA INGHILTERRA (alleanze a due: p. 42) e poi ROMANIA 27 agosto 1916, Tensione Francia Germania dopo la guerra del 1870 (revanscismo) e Tensione coloniale (le due crisi marocchine) ripassa pp.431-434 vol II, PRIMA GUERRA MONDIALE (o meglio "la grande guerra") pp. 70-77 e 82-90 fu guerra lunga, continentale, di trincea, trasformò profondamente economie, società, modificò gli assetti territoriali e smantellò gli Imperi, due schieramenti formato da IMPERI CENTRALI: IMPERO TEDESCO e IMPERO AUSTRO-UNGHERESE, Il 28 Giugno 1914, quando l'erede al trono d'Austria, l'arciduca Francesco Ferdinando, e sua moglie, la principessa Sofia, furono uccisi dallo studente serbo durante un corteo a Sarajevo. ne seguì 1) La Russia si appresta a difendere la Serbia (1 agosto), 2) L'alleanza francese con la Russia porta la Francia contro L'Austria. (1 agosto) 3) La Germania scende in campo contro la Russia. (1 agosto) e la Francia (3 Agosto - attraverso il Belgio) 4) L'Inghilterrà scenderà a fianco della Francia (4 agosto), IMPERI CENTRALI: IMPERO TEDESCO e IMPERO AUSTRO-UNGHERESE e poi IMPERO TURCO 5 novembre 1914, La "Triplice INTESA" e i suoi ALLEATI: RUSSIA FRANCIA INGHILTERRA (alleanze a due: p. 42) e poi GIAPPONE 23 agosto 1914, PRIMA GUERRA MONDIALE (o meglio "la grande guerra") pp. 70-77 e 82-90 tra due schieramenti, l'Austria dichiara guerra alla Serbia (28 luglio 1914) ne seguì 1) La Russia si appresta a difendere la Serbia (1 agosto), 2) L'alleanza francese con la Russia porta la Francia contro L'Austria. (1 agosto) 3) La Germania scende in campo contro la Russia. (1 agosto) e la Francia (3 Agosto - attraverso il Belgio) 4) L'Inghilterrà scenderà a fianco della Francia (4 agosto), ENTRATA IN GUERRA DELL’ITALIA: 24 maggio 1915 il 1917 la svolta entrano gli Stati Uniti (6 aprile 1917), PRIMA GUERRA MONDIALE (o meglio "la grande guerra") pp. 70-77 e 82-90 LE CAUSE Desiderio dell'Austria e della Russia di estendere l'influenza sugli stati balcanici, PRIMA GUERRA MONDIALE (o meglio "la grande guerra") pp. 70-77 e 82-90 LE CAUSE il sistema delle Alleanze esistente, PRIMA GUERRA MONDIALE (o meglio "la grande guerra") pp. 70-77 e 82-90 si svolge 1914-1918, ENTRATA IN GUERRA DELL’ITALIA: 24 maggio 1915 il 1917 la svolta sconfitta di Caporetto (24 ottobre 1917), 1) La Russia si appresta a difendere la Serbia (1 agosto), 2) L'alleanza francese con la Russia porta la Francia contro L'Austria. (1 agosto) 3) La Germania scende in campo contro la Russia. (1 agosto) e la Francia (3 Agosto - attraverso il Belgio) 4) L'Inghilterrà scenderà a fianco della Francia (4 agosto) nel 1915 ENTRATA IN GUERRA DELL’ITALIA: 24 maggio 1915, entrano gli Stati Uniti (6 aprile 1917) il Conflitto si avvià alla conclusione 1917-1918