WARNING:
JavaScript is turned OFF. None of the links on this concept map will
work until it is reactivated.
If you need help turning JavaScript On, click here.
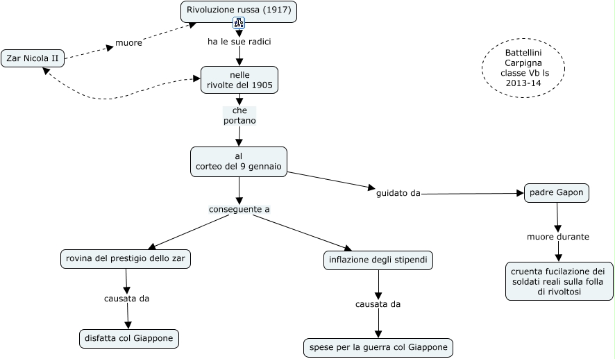
Questa Cmap, creata con IHMC CmapTools, contiene informazioni relative a: Rivoluzione russa 1905, nelle rivolte del 1905 che portano al corteo del 9 gennaio, al corteo del 9 gennaio conseguente a inflazione degli stipendi, al corteo del 9 gennaio conseguente a rovina del prestigio dello zar, Zar Nicola II muore Rivoluzione russa (1917), padre Gapon muore durante cruenta fucilazione dei soldati reali sulla folla di rivoltosi, al corteo del 9 gennaio guidato da padre Gapon, Rivoluzione russa (1917) ha le sue radici nelle rivolte del 1905, Zar Nicola II nelle rivolte del 1905, rovina del prestigio dello zar causata da disfatta col Giappone, inflazione degli stipendi causata da spese per la guerra col Giappone