WARNING:
JavaScript is turned OFF. None of the links on this concept map will
work until it is reactivated.
If you need help turning JavaScript On, click here.
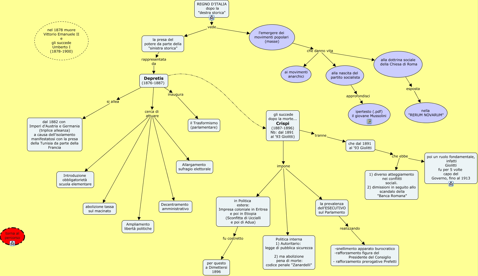
Questa Cmap, creata con IHMC CmapTools, contiene informazioni relative a: depretis crispi, che dal 1891 al '93 Giolitti che ebbe 1) diverso atteggiamento nei conflitti sociali. 2) dimissioni in seguito allo scandalo della "Banca Romana", l'emergere dei movimenti popolari (masse) che danno vita alla nascita del partito socialista, in Politica estera: Impresa coloniale in Eritrea e poi in Etiopia (Sconfitta di Uccialli e poi di Adua) fu costretto per questo a Dimettersi 1896, Depretis (1876-1887) cerca di attuare Ampliamento libertà politiche, Depretis (1876-1887) cerca di attuare abolizione tassa sul macinato, che dal 1891 al '93 Giolitti che ebbe poi un ruolo fondamentale, infatti Giolitti fu per 5 volte capo del Governo, fino al 1913, REGNO D'ITALIA dopo la "destra storica" vede l'emergere dei movimenti popolari (masse), REGNO D'ITALIA dopo la "destra storica" vede la presa del potere da parte della "sinistra storica", Depretis (1876-1887) cerca di attuare Decentramento amministrativo, Depretis (1876-1887) cerca di attuare Introduzione obbligatorietà scuola elementare, la presa del potere da parte della "sinistra storica" rappresentata da Depretis (1876-1887), l'emergere dei movimenti popolari (masse) che danno vita ai movimenti anarchici, gli succede dopo la morte... Crispi (1887-1896) Nb: dal 1891 al '93 Giolitti) impone Politica interna 1) Autoritario: legge di pubblica sicurezza 2) ma abolizione pena di morte: codice penale "Zanardelli", gli succede dopo la morte... Crispi (1887-1896) Nb: dal 1891 al '93 Giolitti) impone in Politica estera: Impresa coloniale in Eritrea e poi in Etiopia (Sconfitta di Uccialli e poi di Adua), gli succede dopo la morte... Crispi (1887-1896) Nb: dal 1891 al '93 Giolitti) impone la prevalenza dell'ESECUTIVO sul Parlamento, Depretis (1876-1887) gli succede dopo la morte... Crispi (1887-1896) Nb: dal 1891 al '93 Giolitti), Depretis (1876-1887) cerca di attuare Allargamento sufragio elettorale, l'emergere dei movimenti popolari (masse) che danno vita alla dottrina sociale della Chiesa di Roma, la prevalenza dell'ESECUTIVO sul Parlamento realizzando -snellimento apparato burocratico -rafforzamento figura del Presidente del Consiglio - rafforzamento prerogative Prefetti, Depretis (1876-1887) inaugura il Trasformismo (parlamentare)