WARNING:
JavaScript is turned OFF. None of the links on this concept map will
work until it is reactivated.
If you need help turning JavaScript On, click here.
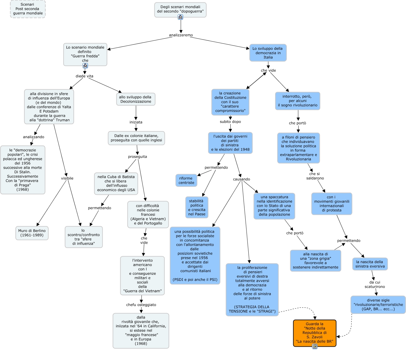
Questa Cmap, creata con IHMC CmapTools, contiene informazioni relative a: Scenari Dopoguerra, la creazione della Costituzione con il suo "carattere compromissorio" che vide interrotto, però, per alcuni il sogno rivoluzionario, interrotto, però, per alcuni il sogno rivoluzionario che portò a filoni di pensiero che individuavano la soluzione politica in forma extraparlamentare e Rivoluzionaria, l'uscita dai governi dei partiti di sinistra e le elezioni del 1948 causando una possibilità politica per le forze socialiste in concomitanza con l'allontanamento dalle posizioni sovietiche prese nel 1956 e accettate dai dirigenti comunisti italiani (PSDI e poi anche il PSI), nella Cuba di Batista che si libera dell'influsso economico degli USA permettendo lo scontro/confronto tra "sfere di influenza", alla divisione in sfere di influenza dell'Europa (e del mondo) dalle conferenze di Yalta E Potsdam durante la guerra alla "dottrina" Truman visibile Muro di Berlino (1961-1989), una spaccatura nella identificazione con lo Stato di una parte significativa della popolazione che portò alla nascita di una "zona grigia" favorevole a sostenere indirettamente, Degli scenari mondiali del secondo "dopoguerra" analizzeremo Lo scenario mondiale definito "Guerra fredda" che, l'uscita dai governi dei partiti di sinistra e le elezioni del 1948 causando una spaccatura nella identificazione con lo Stato di una parte significativa della popolazione, la nascita della sinistra eversiva da cui scaturirono diverse sigle "rivoluzionarie/terroristiche (GAP, BR... ecc...), l'intervento americano con l e conseguenze militari e sociali della "Guerra del Vietnam" chefu osteggiato dalla rivoltà giovanile che, iniizata nel '64 in California, si estese nel "maggio francese" e in Europa (1968), Dalle ex colonie italiane, proseguita con quelle inglesi proseguita con difficoltà nelle colonie francesi (Algeria e Vietnam) e del Portogallo, Lo sviluppo della democrazia in Italia che vide la creazione della Costituzione con il suo "carattere compromissorio", a filoni di pensiero che individuavano la soluzione politica in forma extraparlamentare e Rivoluzionaria che si saldarono con i movimenti giovanili internazionali di protesta, Degli scenari mondiali del secondo "dopoguerra" analizzeremo Lo sviluppo della democrazia in Italia, alla divisione in sfere di influenza dell'Europa (e del mondo) dalle conferenze di Yalta E Potsdam durante la guerra alla "dottrina" Truman analizzando le "democrazie popolari", le crisi polacca ed ungherese del 1956 successive alla morte Di Stalin. Successivamente Con la "primavera di Praga" (1968), allo sviluppo della Decolonizzazione iniziata Dalle ex colonie italiane, proseguita con quelle inglesi, la proliferazionie di pensieri eversivi di destra totalmente avversi alla democrazia e al ritorno delle forze di sinistra al potere (STRATEGIA DELLA TENSIONE e le "STRAGI") Guarda la "Notte della Repubblica di S. Zavoli "La nascita delle BR", l'uscita dai governi dei partiti di sinistra e le elezioni del 1948 causando la proliferazionie di pensieri eversivi di destra totalmente avversi alla democrazia e al ritorno delle forze di sinistra al potere (STRATEGIA DELLA TENSIONE e le "STRAGI"), Lo scenario mondiale definito "Guerra fredda" che diede vita alla divisione in sfere di influenza dell'Europa (e del mondo) dalle conferenze di Yalta E Potsdam durante la guerra alla "dottrina" Truman, alla divisione in sfere di influenza dell'Europa (e del mondo) dalle conferenze di Yalta E Potsdam durante la guerra alla "dottrina" Truman visibile lo scontro/confronto tra "sfere di influenza"