WARNING:
JavaScript is turned OFF. None of the links on this concept map will
work until it is reactivated.
If you need help turning JavaScript On, click here.
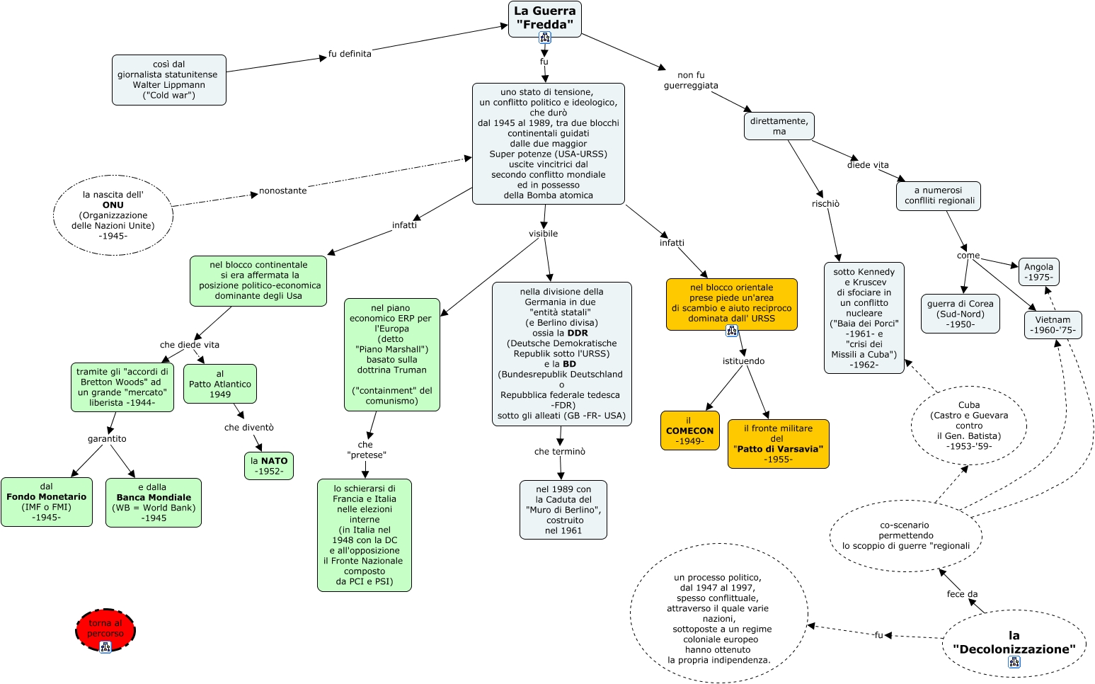
Questa Cmap, creata con IHMC CmapTools, contiene informazioni relative a: guerra fredda, uno stato di tensione, un conflitto politico e ideologico, che durò dal 1945 al 1989, tra due blocchi continentali guidati dalle due maggior Super potenze (USA-URSS) uscite vincitrici dal secondo conflitto mondiale ed in possesso della Bomba atomica infatti nel blocco orientale prese piede un'area di scambio e aiuto reciproco dominata dall' URSS, così dal giornalista statunitense Walter Lippmann ("Cold war") fu definita La Guerra "Fredda", co-scenario permettendo lo scoppio di guerre "regionali Vietnam -1960-'75-, tramite gli "accordi di Bretton Woods" ad un grande "mercato" liberista -1944- garantito dal Fondo Monetario (IMF o FMI) -1945-, Cuba (Castro e Guevara contro il Gen. Batista) -1953-'59- sotto Kennedy e Kruscev di sfociare in un conflitto nucleare ("Baia dei Porci" -1961- e "crisi dei Missili a Cuba") -1962-, direttamente, ma rischiò sotto Kennedy e Kruscev di sfociare in un conflitto nucleare ("Baia dei Porci" -1961- e "crisi dei Missili a Cuba") -1962-, nel blocco continentale si era affermata la posizione politico-economica dominante degli Usa che diede vita tramite gli "accordi di Bretton Woods" ad un grande "mercato" liberista -1944-, a numerosi conflliti regionali come Vietnam -1960-'75-, la nascita dell' ONU (Organizzazione delle Nazioni Unite) -1945- nonostante uno stato di tensione, un conflitto politico e ideologico, che durò dal 1945 al 1989, tra due blocchi continentali guidati dalle due maggior Super potenze (USA-URSS) uscite vincitrici dal secondo conflitto mondiale ed in possesso della Bomba atomica, co-scenario permettendo lo scoppio di guerre "regionali Angola -1975-, nel blocco continentale si era affermata la posizione politico-economica dominante degli Usa che diede vita al Patto Atlantico 1949, tramite gli "accordi di Bretton Woods" ad un grande "mercato" liberista -1944- garantito e dalla Banca Mondiale (WB = World Bank) -1945, co-scenario permettendo lo scoppio di guerre "regionali Cuba (Castro e Guevara contro il Gen. Batista) -1953-'59-, La Guerra "Fredda" fu uno stato di tensione, un conflitto politico e ideologico, che durò dal 1945 al 1989, tra due blocchi continentali guidati dalle due maggior Super potenze (USA-URSS) uscite vincitrici dal secondo conflitto mondiale ed in possesso della Bomba atomica, a numerosi conflliti regionali come guerra di Corea (Sud-Nord) -1950-, nel blocco orientale prese piede un'area di scambio e aiuto reciproco dominata dall' URSS istituendo il COMECON -1949-, uno stato di tensione, un conflitto politico e ideologico, che durò dal 1945 al 1989, tra due blocchi continentali guidati dalle due maggior Super potenze (USA-URSS) uscite vincitrici dal secondo conflitto mondiale ed in possesso della Bomba atomica infatti nel blocco continentale si era affermata la posizione politico-economica dominante degli Usa, nel piano economico ERP per l'Europa (detto "Piano Marshall") basato sulla dottrina Truman ("containment" del comunismo) che "pretese" lo schierarsi di Francia e Italia nelle elezioni interne (in Italia nel 1948 con la DC e all'opposizione il Fronte Nazionale composto da PCI e PSI), direttamente, ma diede vita a numerosi conflliti regionali, uno stato di tensione, un conflitto politico e ideologico, che durò dal 1945 al 1989, tra due blocchi continentali guidati dalle due maggior Super potenze (USA-URSS) uscite vincitrici dal secondo conflitto mondiale ed in possesso della Bomba atomica visibile nel piano economico ERP per l'Europa (detto "Piano Marshall") basato sulla dottrina Truman ("containment" del comunismo)