WARNING:
JavaScript is turned OFF. None of the links on this concept map will
work until it is reactivated.
If you need help turning JavaScript On, click here.
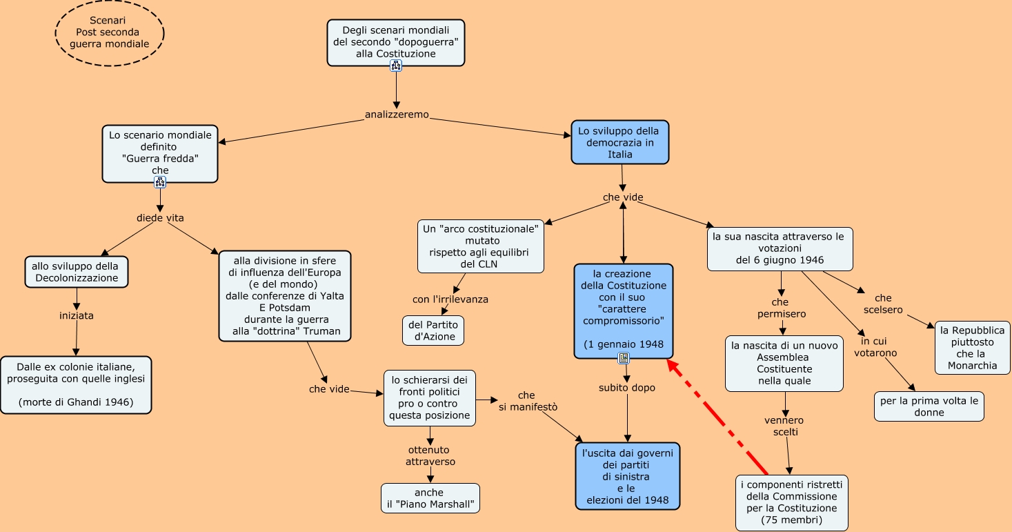
Questa Cmap, creata con IHMC CmapTools, contiene informazioni relative a: dalla guerra fredda alla Costituzione, la creazione della Costituzione con il suo "carattere compromissorio" (1 gennaio 1948 che vide la sua nascita attraverso le votazioni del 6 giugno 1946, Lo sviluppo della democrazia in Italia che vide Un "arco costituzionale" mutato rispetto agli equilibri del CLN, Lo scenario mondiale definito "Guerra fredda" che diede vita alla divisione in sfere di influenza dell'Europa (e del mondo) dalle conferenze di Yalta E Potsdam durante la guerra alla "dottrina" Truman, Lo sviluppo della democrazia in Italia che vide la sua nascita attraverso le votazioni del 6 giugno 1946, la creazione della Costituzione con il suo "carattere compromissorio" (1 gennaio 1948 che vide Un "arco costituzionale" mutato rispetto agli equilibri del CLN, alla divisione in sfere di influenza dell'Europa (e del mondo) dalle conferenze di Yalta E Potsdam durante la guerra alla "dottrina" Truman che vide lo schierarsi dei fronti politici pro o contro questa posizione, la sua nascita attraverso le votazioni del 6 giugno 1946 che scelsero la Repubblica piuttosto che la Monarchia, i componenti ristretti della Commissione per la Costituzione (75 membri) la creazione della Costituzione con il suo "carattere compromissorio" (1 gennaio 1948, Un "arco costituzionale" mutato rispetto agli equilibri del CLN con l'irrilevanza del Partito d'Azione, la nascita di un nuovo Assemblea Costituente nella quale vennero scelti i componenti ristretti della Commissione per la Costituzione (75 membri), lo schierarsi dei fronti politici pro o contro questa posizione ottenuto attraverso anche il "Piano Marshall", la sua nascita attraverso le votazioni del 6 giugno 1946 in cui votarono per la prima volta le donne, Degli scenari mondiali del secondo "dopoguerra" alla Costituzione analizzeremo Lo scenario mondiale definito "Guerra fredda" che, Lo sviluppo della democrazia in Italia che vide la creazione della Costituzione con il suo "carattere compromissorio" (1 gennaio 1948, Lo scenario mondiale definito "Guerra fredda" che diede vita allo sviluppo della Decolonizzazione, Degli scenari mondiali del secondo "dopoguerra" alla Costituzione analizzeremo Lo sviluppo della democrazia in Italia, allo sviluppo della Decolonizzazione iniziata Dalle ex colonie italiane, proseguita con quelle inglesi (morte di Ghandi 1946), la sua nascita attraverso le votazioni del 6 giugno 1946 che permisero la nascita di un nuovo Assemblea Costituente nella quale, lo schierarsi dei fronti politici pro o contro questa posizione che si manifestò l'uscita dai governi dei partiti di sinistra e le elezioni del 1948, la creazione della Costituzione con il suo "carattere compromissorio" (1 gennaio 1948 subito dopo l'uscita dai governi dei partiti di sinistra e le elezioni del 1948