WARNING:
JavaScript is turned OFF. None of the links on this concept map will
work until it is reactivated.
If you need help turning JavaScript On, click here.
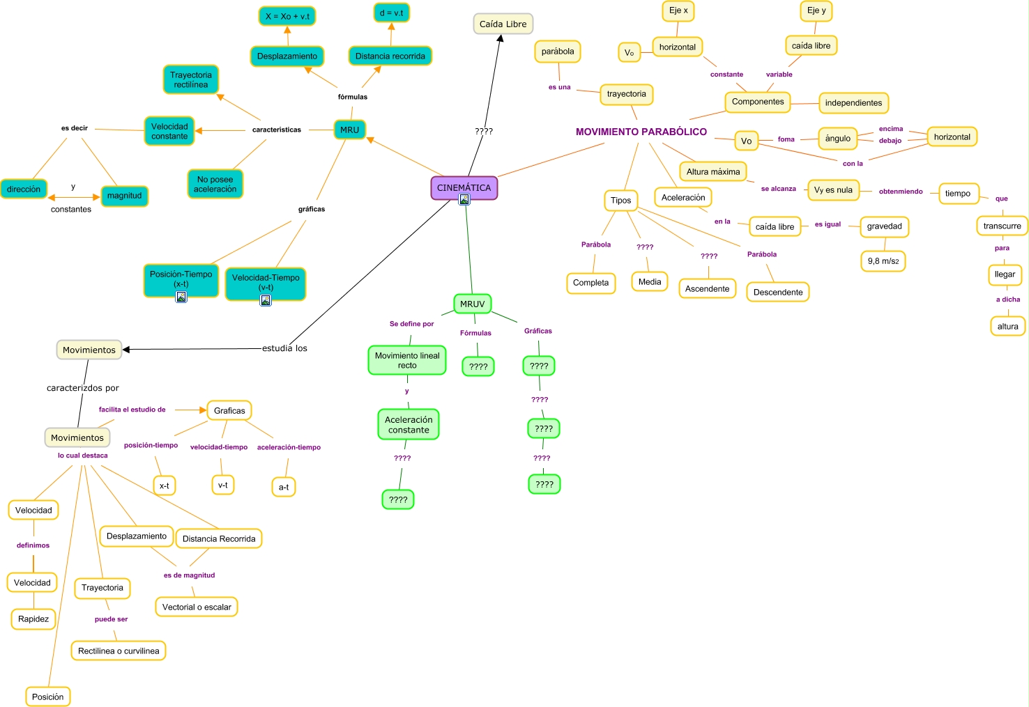
Este Cmap, tiene información relacionada con: cinemática 2, Movimientos lo cual destaca Trayectoria, Componentes MOVIMIENTO PARABÓLICO Aceleración, Movimientos lo cual destaca Distancia Recorrida, Vo MOVIMIENTO PARABÓLICO Tipos, Distancia Recorrida es de magnitud Vectorial o escalar, Graficas velocidad-tiempo v-t, Movimientos facilita el estudio de Graficas, transcurre para llegar, Movimientos caracterizdos por Movimientos, Movimientos lo cual destaca Velocidad, CINEMÁTICA ???? MRUV, MRU gráficas Velocidad-Tiempo (v-t), Desplazamiento es de magnitud Vectorial o escalar, trayectoria MOVIMIENTO PARABÓLICO Aceleración, Tipos ???? Media, magnitud ???? dirección, MRU fórmulas Desplazamiento, Velocidad definimos Velocidad, horizontal constante Componentes, MRU fórmulas Distancia recorrida