WARNING:
JavaScript is turned OFF. None of the links on this concept map will
work until it is reactivated.
If you need help turning JavaScript On, click here.
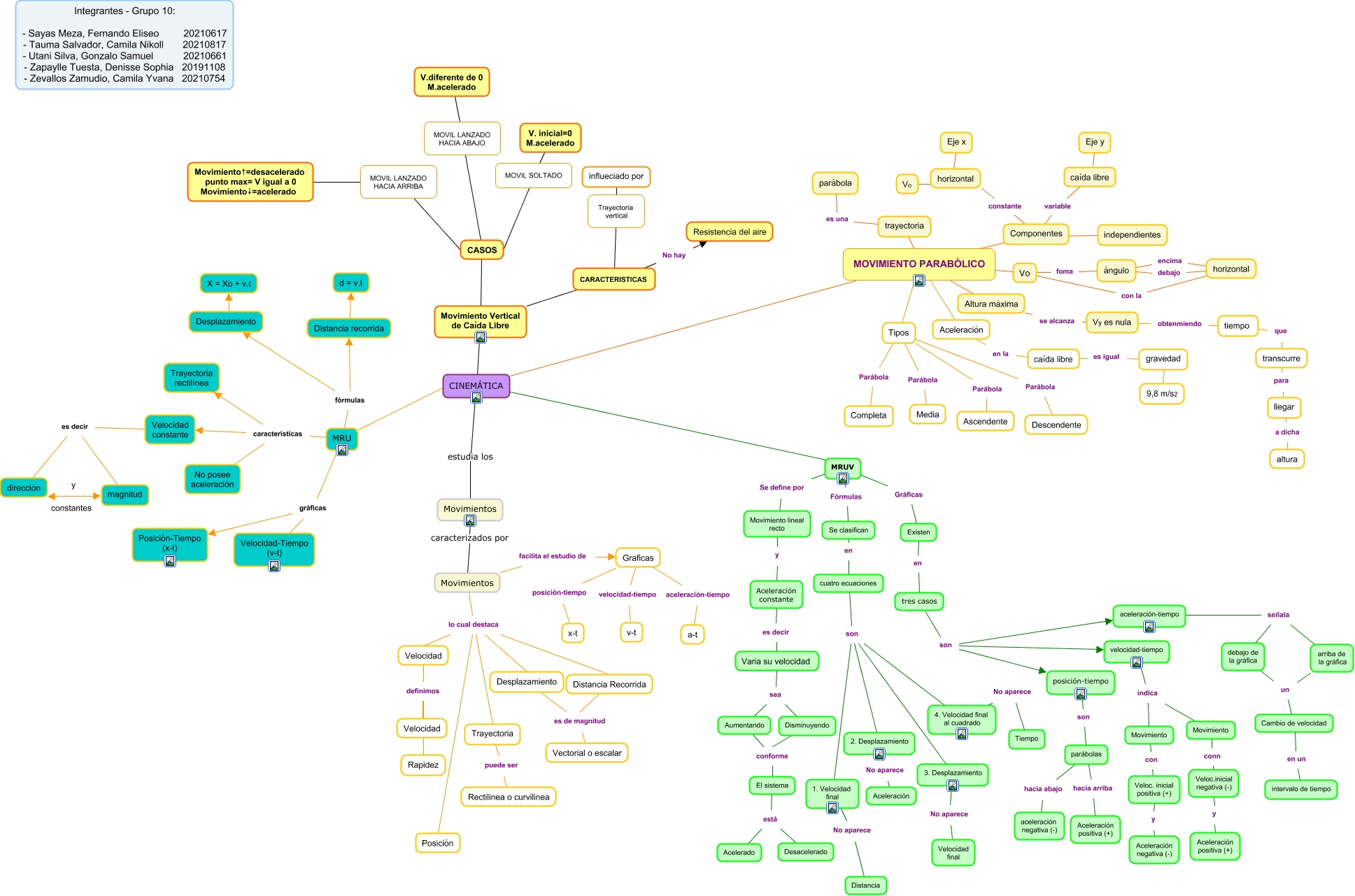
Este Cmap, tiene información relacionada con: cinemática, CINEMÁTICA MOVIMIENTO PARABÓLICO Tipos, CINEMÁTICA ???? MRUV, Graficas velocidad-tiempo v-t, Velocidad constante es decir magnitud, Tipos Parábola Completa, Trayectoria puede ser Rectilinea o curvilinea, Movimiento conn Veloc.inicial negativa (-), llegar a dicha altura, Disminuyendo conforme El sistema, CINEMÁTICA ???? Movimiento Vertical de Caída Libre, CARACTERISTICAS Trayectoria vertical influeciado por, 1. Velocidad final No aparece Distancia, Movimientos facilita el estudio de Graficas, Altura máxima MOVIMIENTO PARABÓLICO Tipos, tres casos son velocidad-tiempo, Desplazamiento es de magnitud Vectorial o escalar, 4. Velocidad final al cuadrado No aparece Tiempo, Velocidad constante es decir dirección, MRU fórmulas Distancia recorrida, Aumentando conforme El sistema