WARNING:
JavaScript is turned OFF. None of the links on this concept map will
work until it is reactivated.
If you need help turning JavaScript On, click here.
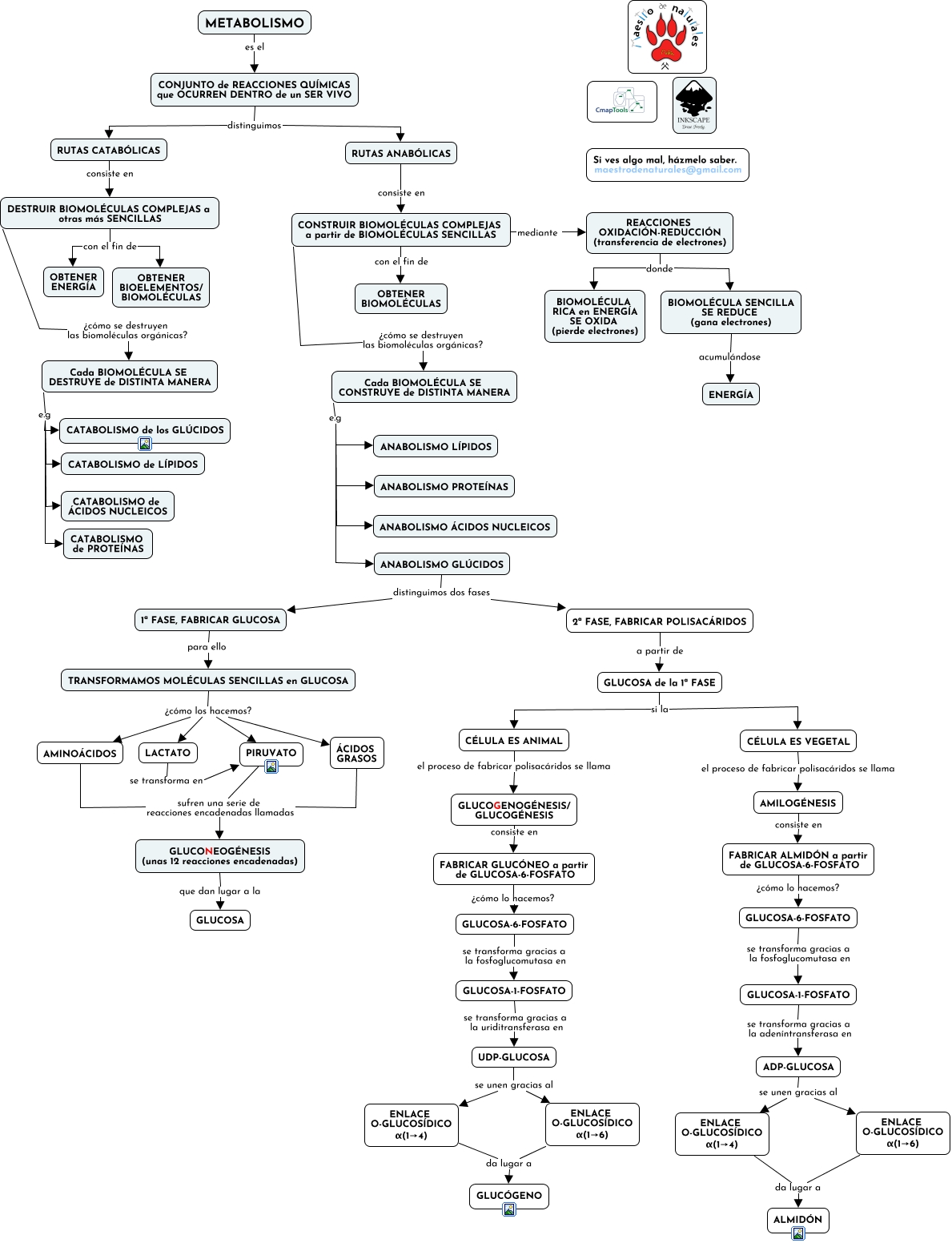
Este Cmap, tiene información relacionada con: Tema 09.05 Anabolismo de los glúcidos, CONSTRUIR BIOMOLÉCULAS COMPLEJAS a partir de BIOMOLÉCULAS SENCILLAS ¿cómo se destruyen las biomoléculas orgánicas? Cada BIOMOLÉCULA SE CONSTRUYE de DISTINTA MANERA, GLUCOSA de la 1ª FASE si la CÉLULA ES ANIMAL, PIRUVATO sufren una serie de reacciones encadenadas llamadas GLUCONEOGÉNESIS (unas 12 reacciones encadenadas), BIOMOLÉCULA SENCILLA SE REDUCE (gana electrones) acumulándose ENERGÍA, RUTAS ANABÓLICAS consiste en CONSTRUIR BIOMOLÉCULAS COMPLEJAS a partir de BIOMOLÉCULAS SENCILLAS, FABRICAR GLUCÓNEO a partir de GLUCOSA-6-FOSFATO ¿cómo lo hacemos? GLUCOSA-6-FOSFATO, CONJUNTO de REACCIONES QUÍMICAS que OCURREN DENTRO de un SER VIVO distinguimos RUTAS ANABÓLICAS, GLUCOGENOGÉNESIS/ GLUCOGÉNESIS consiste en FABRICAR GLUCÓNEO a partir de GLUCOSA-6-FOSFATO, GLUCOSA de la 1ª FASE si la CÉLULA ES VEGETAL, DESTRUIR BIOMOLÉCULAS COMPLEJAS a otras más SENCILLAS con el fin de OBTENER BIOELEMENTOS/ BIOMOLÉCULAS, Cada BIOMOLÉCULA SE CONSTRUYE de DISTINTA MANERA e.g ANABOLISMO LÍPIDOS, CÉLULA ES ANIMAL el proceso de fabricar polisacáridos se llama GLUCOGENOGÉNESIS/ GLUCOGÉNESIS, CÉLULA ES VEGETAL el proceso de fabricar polisacáridos se llama AMILOGÉNESIS, GLUCOSA-6-FOSFATO se transforma gracias a la fosfoglucomutasa en GLUCOSA-1-FOSFATO, Cada BIOMOLÉCULA SE DESTRUYE de DISTINTA MANERA e.g CATABOLISMO de PROTEÍNAS, METABOLISMO es el CONJUNTO de REACCIONES QUÍMICAS que OCURREN DENTRO de un SER VIVO, FABRICAR ALMIDÓN a partir de GLUCOSA-6-FOSFATO ¿cómo lo hacemos? GLUCOSA-6-FOSFATO, ANABOLISMO GLÚCIDOS distinguimos dos fases 1ª FASE, FABRICAR GLUCOSA, AMINOÁCIDOS sufren una serie de reacciones encadenadas llamadas GLUCONEOGÉNESIS (unas 12 reacciones encadenadas), TRANSFORMAMOS MOLÉCULAS SENCILLAS en GLUCOSA ¿cómo los hacemos? ÁCIDOS GRASOS