WARNING:
JavaScript is turned OFF. None of the links on this concept map will
work until it is reactivated.
If you need help turning JavaScript On, click here.
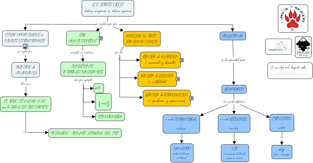
Este Cmap, tiene información relacionada con: 1.1 Los seres vivos, EVOLUCIONAR es la capacidad para ADAPTARSE, CAPTAR ESTIMULOS dichos estímulos pueden ser LUMINOSOS, 1º PERCIBIR/CAPTAR ESTÍMULOS EXTERNOS/INTERNOS 2º PROCESAR los ESTÍMULOS 3º RESPONDER a los ESTÍMULOS por eso los seres vivos tienen ÓRGANOS RECEPTORES, MATERIA si la materia la obtiene de... MATERIA INORGÁNICA, ADAPTARSE ¿cóm puede adaptarse? a nivel FISIOLÓGICO o funcionales, MATERIA necesaria para CRECER, EL TODO ES MUCHO MÁS que la SUMA DE SUS PARTES e.g ENSALADA = TOMATE, LECHUGA, SAL, ETC, QUÍMICOS como HORMONAS (= moléculas orgánicas del sistema endocrino), a nivel ESTRUCTURAL o morfológicas e.g CAMALEÓN (cambia el color para mimetizarse), SER HOMEOSTÁTICOS consiste en mantener CONDICIONES INTERNAS CONSTANTES, MANTENER CONSTANTE las VARIABLES del MEDIO INTERNO ¿cuáles son las variables? temperatura, REALIZAR las TRES FUNCIONES VITALES que son FUNCIÓN de REPRODUCCIÓN (= reproducción y supervivencia), LOS SERES VIVOS (materia inorgánica vs. materia orgánica) se caracterizan por EVOLUCIONAR, HORMONAS (= moléculas orgánicas del sistema endocrino) que al llegar MEMBRANA PLASMÁTICA de la CÉLULA DIANA, LOS SERES VIVOS (materia inorgánica vs. materia orgánica) se caracterizan por ESTAR ORGANIZADOS en NIVELES ESTRUCTURALES, FUNCIÓN NUTRICIÓN es la capacidad de obtener MATERIA, CAPTAR ESTIMULOS dichos estímulos pueden ser SONOROS, MANTENER CONSTANTE las VARIABLES del MEDIO INTERNO ¿cuáles son las variables? [CO2], HOMEOSTASIS conjunto de procesos cuyo objetivo es MANTENER CONSTANTE las VARIABLES del MEDIO INTERNO, REPRODUCCIÓN SEXUAL donde 2 INDIVIDUOS (♂♀) al fusionar sus gametos genera otro INDIVIDUO parecido a ambos.