WARNING:
JavaScript is turned OFF. None of the links on this concept map will
work until it is reactivated.
If you need help turning JavaScript On, click here.
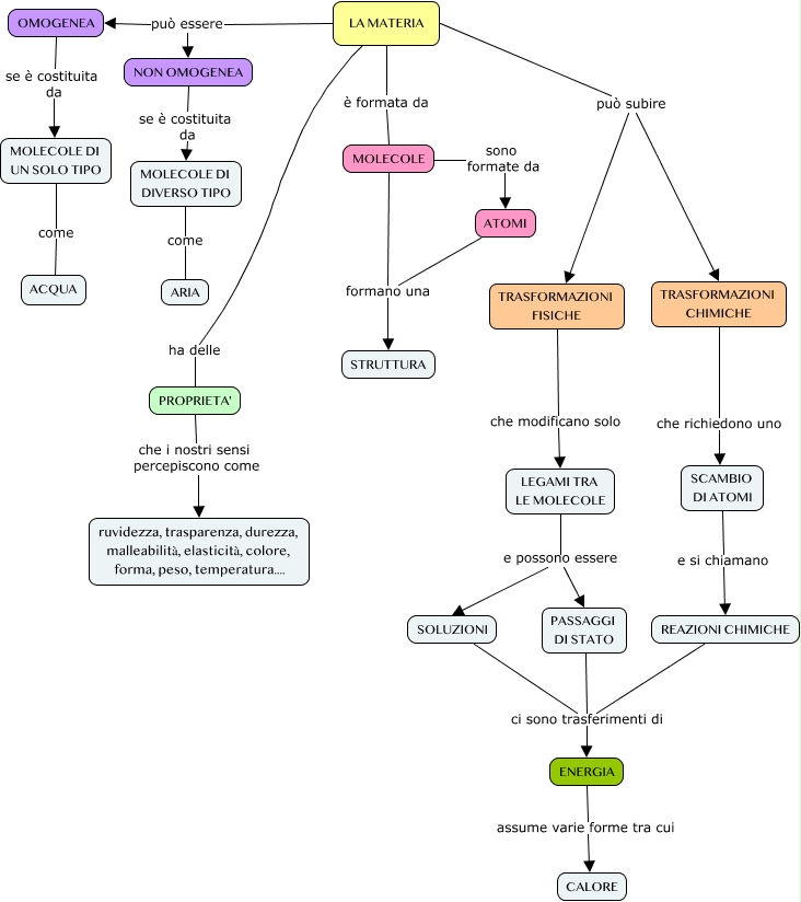
Questa Cmap, creata con IHMC CmapTools, contiene informazioni relative a: MATERIA, ENERGIA assume varie forme tra cui CALORE, ATOMI formano una STRUTTURA, LA MATERIA può subire TRASFORMAZIONI CHIMICHE, SCAMBIO DI ATOMI e si chiamano REAZIONI CHIMICHE, LEGAMI TRA LE MOLECOLE e possono essere PASSAGGI DI STATO, PASSAGGI DI STATO ci sono trasferimenti di ENERGIA, SOLUZIONI ci sono trasferimenti di ENERGIA, MOLECOLE DI DIVERSO TIPO come ARIA, TRASFORMAZIONI CHIMICHE che richiedono uno SCAMBIO DI ATOMI, TRASFORMAZIONI FISICHE che modificano solo LEGAMI TRA LE MOLECOLE, LA MATERIA può essere NON OMOGENEA, LA MATERIA è formata da MOLECOLE, LA MATERIA può essere OMOGENEA, OMOGENEA se è costituita da MOLECOLE DI UN SOLO TIPO, LA MATERIA può subire TRASFORMAZIONI FISICHE, LEGAMI TRA LE MOLECOLE e possono essere SOLUZIONI, MOLECOLE formano una STRUTTURA, NON OMOGENEA se è costituita da MOLECOLE DI DIVERSO TIPO, PROPRIETA' che i nostri sensi percepiscono come ruvidezza, trasparenza, durezza, malleabilità, elasticità, colore, forma, peso, temperatura...., MOLECOLE sono formate da ATOMI