WARNING:
JavaScript is turned OFF. None of the links on this concept map will
work until it is reactivated.
If you need help turning JavaScript On, click here.
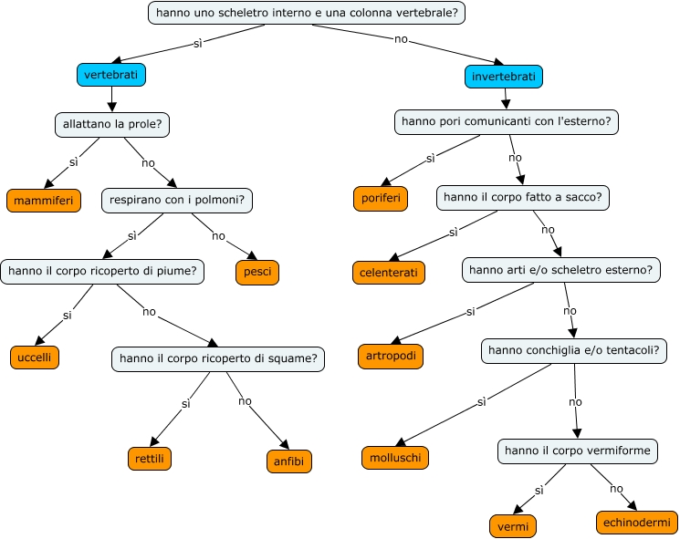
Questa Cmap, creata con IHMC CmapTools, contiene informazioni relative a: classificazione animali, invertebrati hanno pori comunicanti con l'esterno?, vertebrati allattano la prole?, hanno pori comunicanti con l'esterno? sì poriferi, hanno il corpo ricoperto di squame? sì rettili, hanno conchiglia e/o tentacoli? no hanno il corpo vermiforme, allattano la prole? sì mammiferi, hanno uno scheletro interno e una colonna vertebrale? no invertebrati, respirano con i polmoni? no pesci, hanno arti e/o scheletro esterno? no hanno conchiglia e/o tentacoli?, allattano la prole? no respirano con i polmoni?, hanno il corpo ricoperto di piume? no hanno il corpo ricoperto di squame?, respirano con i polmoni? sì hanno il corpo ricoperto di piume?, hanno il corpo ricoperto di piume? si uccelli, hanno il corpo vermiforme no echinodermi, hanno conchiglia e/o tentacoli? sì molluschi, hanno il corpo vermiforme sì vermi, hanno il corpo fatto a sacco? no hanno arti e/o scheletro esterno?, hanno uno scheletro interno e una colonna vertebrale? sì vertebrati, hanno il corpo fatto a sacco? sì celenterati, hanno arti e/o scheletro esterno? si artropodi