WARNING:
JavaScript is turned OFF. None of the links on this concept map will
work until it is reactivated.
If you need help turning JavaScript On, click here.
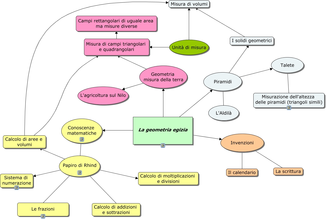
Questa Cmap, creata con IHMC CmapTools, contiene informazioni relative a: Geometria-Borgaro, La geometria egizia Geometria misura della terra, Calcolo di aree e volumi Misura di volumi, Piramidi L'Aldilà, La geometria egizia Conoscenze matematiche, La geometria egizia Piramidi, Papiro di Rhind Le frazioni, Conoscenze matematiche Papiro di Rhind, Papiro di Rhind Calcolo di aree e volumi, La geometria egizia Invenzioni, Geometria misura della terra L'agricoltura sul Nilo, Calcolo di aree e volumi Misura di campi triangolari e quadrangolari, Unità di misura Misura di volumi, Piramidi Talete, Misura di campi triangolari e quadrangolari Campi rettangolari di uguale area ma misure diverse, Invenzioni Il calendario, Papiro di Rhind Sistema di numerazione, Invenzioni La scrittura, Geometria misura della terra Misura di campi triangolari e quadrangolari, Unità di misura Misura di campi triangolari e quadrangolari, Talete Misurazione dell'altezza delle piramidi (triangoli simili)