WARNING:
JavaScript is turned OFF. None of the links on this concept map will
work until it is reactivated.
If you need help turning JavaScript On, click here.
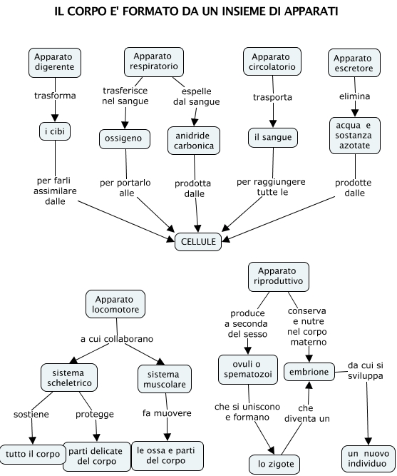
Questa Cmap, creata con IHMC CmapTools, contiene informazioni relative a: mappa corpo, ossigeno per portarlo alle CELLULE, Apparato circolatorio trasporta il sangue, lo zigote che diventa un embrione, i cibi per farli assimilare dalle CELLULE, acqua e sostanza azotate prodotte dalle CELLULE, anidride carbonica prodotta dalle CELLULE, Apparato escretore elimina acqua e sostanza azotate, ovuli o spematozoi che si uniscono e formano lo zigote, Apparato riproduttivo produce a seconda del sesso ovuli o spematozoi, embrione da cui si sviluppa un nuovo individuo, sistema scheletrico sostiene tutto il corpo, il sangue per raggiungere tutte le CELLULE, Apparato respiratorio trasferisce nel sangue ossigeno, Apparato locomotore a cui collaborano sistema scheletrico, Apparato digerente trasforma i cibi, Apparato locomotore a cui collaborano sistema muscolare, Apparato respiratorio espelle dal sangue anidride carbonica, sistema scheletrico protegge parti delicate del corpo, Apparato riproduttivo conserva e nutre nel corpo materno embrione, sistema muscolare fa muovere le ossa e parti del corpo