WARNING:
JavaScript is turned OFF. None of the links on this concept map will
work until it is reactivated.
If you need help turning JavaScript On, click here.
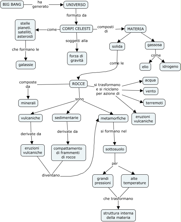
Questa Cmap, creata con IHMC CmapTools, contiene informazioni relative a: mappa universo e rocce, ROCCE si trasformano e si riciclano per azione di eruzioni vulcaniche, vulcaniche derivate da eruzioni vulcaniche, BIG BANG ha generato UNIVERSO, ROCCE sono vulcaniche, alte temperature che trasformano struttura interna della materia, MATERIA solida, metamorfiche si formano nel sottosuolo, CORPI CELESTI composti di MATERIA, sottosuolo per alte temperature, sedimentarie derivate da compattamento di frammenti di rocce, stelle pianeti. satelliti, asteroidi che formano le galassie, ROCCE si trasformano e si riciclano per azione di acqua, ROCCE si trasformano e si riciclano per azione di terremoti, gassosa come idrogeno, MATERIA gassosa, CORPI CELESTI come stelle pianeti. satelliti, asteroidi, compattamento di frammenti di rocce diventano metamorfiche, ROCCE composte da minerali, ROCCE si trasformano e si riciclano per azione di vento, sottosuolo per grandi pressioni