WARNING:
JavaScript is turned OFF. None of the links on this concept map will
work until it is reactivated.
If you need help turning JavaScript On, click here.
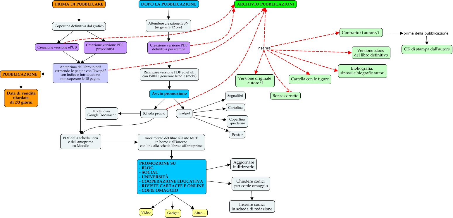
Questa Cmap, creata con IHMC CmapTools, contiene informazioni relative a: FASI PUBBLICAZIONE E-BOOK, Gadget Poster, Inserimento del libro sul sito MCE in home e all'interno con link alla scheda libro e all'anteprima PROMOZIONE SU - BLOG - SOCIAL - UNIVERSITÀ - COOPERAZIONE EDUCATIVA - RIVISTE CARTACEE E ONLINE - COPIE OMAGGIO, Creazione versione ePUB ARCHIVIO PUBBLICAZIONI, PROMOZIONE SU - BLOG - SOCIAL - UNIVERSITÀ - COOPERAZIONE EDUCATIVA - RIVISTE CARTACEE E ONLINE - COPIE OMAGGIO Video, Copertina definitiva dal grafico Creazione versione ePUB, Scheda promo PDF della scheda libro e dell'anteprima su Moodle, PROMOZIONE SU - BLOG - SOCIAL - UNIVERSITÀ - COOPERAZIONE EDUCATIVA - RIVISTE CARTACEE E ONLINE - COPIE OMAGGIO Gadget, Chiedere codici per copie omaggio Inserire codici in scheda di redazione, Scheda promo Modello su Google Document, Gadget Copertina quaderno, Copertina definitiva dal grafico Creazione versione PDF provvisoria, PROMOZIONE SU - BLOG - SOCIAL - UNIVERSITÀ - COOPERAZIONE EDUCATIVA - RIVISTE CARTACEE E ONLINE - COPIE OMAGGIO Aggiornare indirizzario, Ricaricare versione PDF ed ePub con ISBN e generare Kindle (mobi) Avvio promozione, DOPO LA PUBBLICAZIONE Attendere creazione ISBN (in genere 12 ore), Creazione versione PDF definitiva per stampa ARCHIVIO PUBBLICAZIONI, Gadget Segnalibri, Attendere creazione ISBN (in genere 12 ore) Creazione versione PDF definitiva per stampa, PUBBLICAZIONE Data di vendita ritardata di 2/3 giorni, PROMOZIONE SU - BLOG - SOCIAL - UNIVERSITÀ - COOPERAZIONE EDUCATIVA - RIVISTE CARTACEE E ONLINE - COPIE OMAGGIO Altro..., Scheda promo ARCHIVIO PUBBLICAZIONI