WARNING:
JavaScript is turned OFF. None of the links on this concept map will
work until it is reactivated.
If you need help turning JavaScript On, click here.
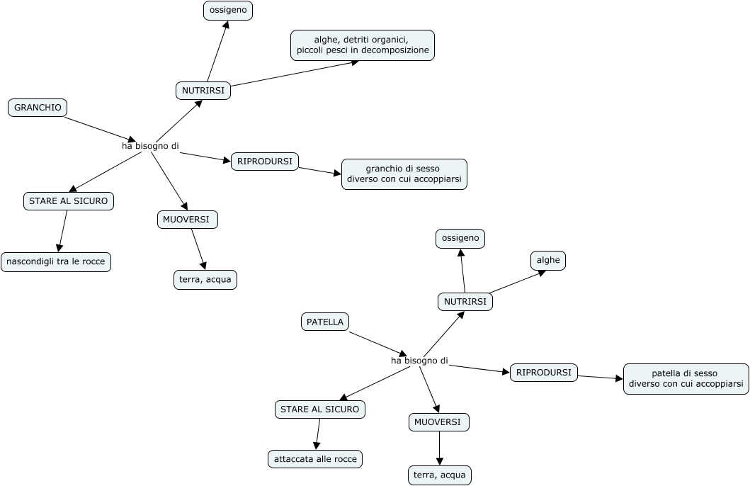
Questa Cmap, creata con IHMC CmapTools, contiene informazioni relative a: mappa ambiente scoglio, GRANCHIO ha bisogno di NUTRIRSI, NUTRIRSI ossigeno, GRANCHIO ha bisogno di RIPRODURSI, PATELLA ha bisogno di NUTRIRSI, NUTRIRSI ossigeno, NUTRIRSI alghe, RIPRODURSI patella di sesso diverso con cui accoppiarsi, NUTRIRSI alghe, detriti organici, piccoli pesci in decomposizione, RIPRODURSI granchio di sesso diverso con cui accoppiarsi, GRANCHIO ha bisogno di STARE AL SICURO, PATELLA ha bisogno di RIPRODURSI, PATELLA ha bisogno di MUOVERSI, PATELLA ha bisogno di STARE AL SICURO, GRANCHIO ha bisogno di MUOVERSI, STARE AL SICURO attaccata alle rocce, MUOVERSI terra, acqua, MUOVERSI terra, acqua, STARE AL SICURO nascondigli tra le rocce