WARNING:
JavaScript is turned OFF. None of the links on this concept map will
work until it is reactivated.
If you need help turning JavaScript On, click here.
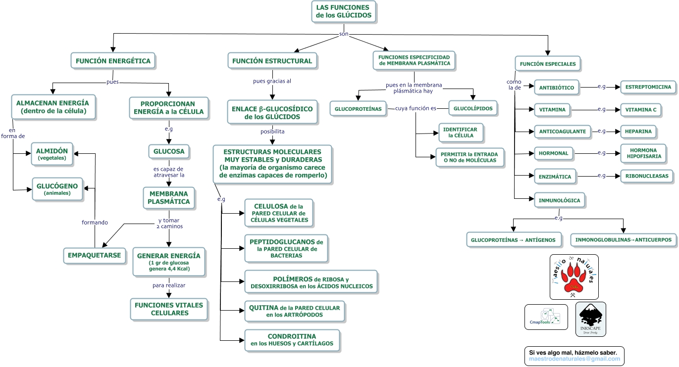
Este Cmap, tiene información relacionada con: 2.6.1 Funciones de los glúcidos, EMPAQUETARSE formando ALMIDÓN (vegetales), HORMONAL e.g HORMONA HIPOFISARIA, FUNCIÓN ESPECIALES como la de INMUNOLÓGICA, FUNCIÓN ENERGÉTICA pues ALMACENAN ENERGÍA (dentro de la célula), LAS FUNCIONES de los GLÚCIDOS son FUNCIÓN ENERGÉTICA, LAS FUNCIONES de los GLÚCIDOS son FUNCIÓN ESPECIALES, ENZIMÁTICA e.g RIBONUCLEASAS, ALMACENAN ENERGÍA (dentro de la célula) en forma de GLUCÓGENO (animales), FUNCIONES ESPECIFICIDAD de MEMBRANA PLASMÁTICA pues en la membrana plásmática hay GLUCOLÍPIDOS, INMUNOLÓGICA e.g INMONOGLOBULINAS→ANTICUERPOS, INMUNOLÓGICA e.g GLUCOPROTEÍNAS → ANTÍGENOS, LAS FUNCIONES de los GLÚCIDOS son FUNCIONES ESPECIFICIDAD de MEMBRANA PLASMÁTICA, EMPAQUETARSE formando GLUCÓGENO (animales), PROPORCIONAN ENERGÍA a la CÉLULA e.g GLUCOSA, FUNCIÓN ESPECIALES como la de ANTIBIÓTICO, ANTICOAGULANTE e.g HEPARINA, VITAMINA e.g VITAMINA C, GLUCOLÍPIDOS cuya función es IDENTIFICAR la CÉLULA, MEMBRANA PLASMÁTICA y tomar 2 caminos GENERAR ENERGÍA (1 gr de glucosa genera 4,4 Kcal), ENLACE β-GLUCOSÍDICO de los GLÚCIDOS posibilita ESTRUCTURAS MOLECULARES MUY ESTABLES y DURADERAS (la mayoría de organismo carece de enzimas capaces de romperlo)