WARNING:
JavaScript is turned OFF. None of the links on this concept map will
work until it is reactivated.
If you need help turning JavaScript On, click here.
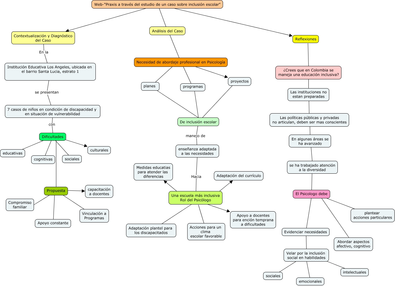
Este Cmap, tiene información relacionada con: Acción psicosocial y educación-Praxis a través del estudiode un caso sobre inclusión escolar, Una escuela más inclusiva Rol del Psicólogo ???? Adaptación del currículo, De inclusión escolar manejo de enseñanza adaptada a las necesidades, El Psicologo debe ???? Evidenciar necesidades, Evidenciar necesidades ???? Velar por la inclusión social en habilidades, Propuesta ???? Vinculación a Programas, 7 casos de niños en condición de discapacidad y en situación de vulnerabilidad con Dificultades, Necesidad de abordaje profesional en Psicología ???? proyectos, Reflexiones ???? ¿Crees que en Colombia se maneja una educación inclusiva?, En algunas áreas se ha avanzado ???? se ha trabajado atención a la diversidad, Dificultades ???? Propuesta, Velar por la inclusión social en habilidades ???? sociales, Institución Educativa Los Angeles, ubicada en el barrio Santa Lucia, estrato 1 se presentan 7 casos de niños en condición de discapacidad y en situación de vulnerabilidad, enseñanza adaptada a las necesidades Hacia Una escuela más inclusiva Rol del Psicólogo, Análisis del Caso ???? Necesidad de abordaje profesional en Psicología, Web-"Praxis a través del estudio de un caso sobre inclusión escolar" ???? Contextualización y Diagnóstico del Caso, Web-"Praxis a través del estudio de un caso sobre inclusión escolar" ???? Reflexiones, Una escuela más inclusiva Rol del Psicólogo ???? Adaptación plantel para los discapacitados, El Psicologo debe Debe plantear acciones particulares, proyectos ???? De inclusión escolar, Dificultades ???? sociales