WARNING:
JavaScript is turned OFF. None of the links on this concept map will
work until it is reactivated.
If you need help turning JavaScript On, click here.
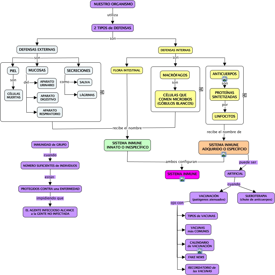
Este Cmap, tiene información relacionada con: Tema 02.03 Sistema inmunitario, ???? recibe el nombre SISTEMA INMUNE INNATO O INESPECÍFICO, INMUNIDAD de GRUPO cuando NÚMERO SUFICIENTES de INDIVIDUOS, ???? recibe el nombre SISTEMA INMUNE INNATO O INESPECÍFICO, DEFENSAS INTERNAS son ????, VACUNACIÓN (patógenos atenuados) ojo con RECORDATORIO de las VACUNAS, MUCOSAS del APARATO DIGESTIVO, MUCOSAS del APARATO URINARIO, 2 TIPOS de DEFENSAS son DEFENSAS INTERNAS, PIEL son CÉLULAS MUERTAS, MACRÓFAGOS son CÉLULAS QUE COMEN MICROBIOS (GÓBULOS BLANCOS), ARTIFICIAL cuando SUEROTERAPIA (chute de anticuerpos), SECRECIONES como SALIVA, DEFENSAS EXTERNAS son MUCOSAS, PROTEGIDOS CONTRA una ENFERMEDAD impidiendo que EL AGENTE INFECCIOSO ALCANCE a la GENTE NO INFECTADA, NÚMERO SUFICIENTES de INDIVIDUOS están PROTEGIDOS CONTRA una ENFERMEDAD, ARTIFICIAL cuando VACUNACIÓN (patógenos atenuados), SISTEMA INMUNE INNATO O INESPECÍFICO ambos configuran SISTEMA INMUNE, 2 TIPOS de DEFENSAS son DEFENSAS EXTERNAS, ANTICUERPOS son PROTEÍNAS SINTETIZADAS, DEFENSAS INTERNAS son FLORA INTESTINAL