WARNING:
JavaScript is turned OFF. None of the links on this concept map will
work until it is reactivated.
If you need help turning JavaScript On, click here.
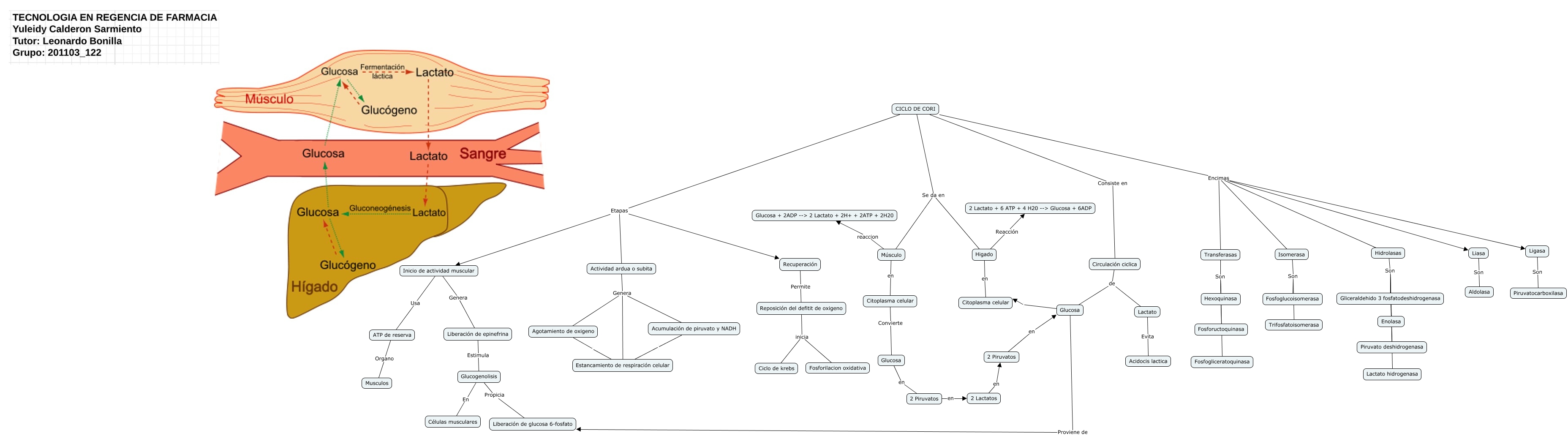
Este Cmap, tiene información relacionada con: C. Cori, Glucosa Proviene de Liberación de glucosa 6-fosfato, Agotamiento de oxigeno Estancamiento de respiración celular, Liasa Son Aldolasa, Recuperación Permite Reposición del defitit de oxigeno, Transferasas Son Fosfoructoquinasa, Higado Reacción 2 Lactato + 6 ATP + 4 H20 --> Glucosa + 6ADP, Transferasas Son Fosfogliceratoquinasa, Músculo en Citoplasma celular, Reposición del defitit de oxigeno inicia Fosforilacion oxidativa, 2 Lactatos en 2 Piruvatos, Transferasas Son Hexoquinasa, Isomerasa Son Trifosfatoisomerasa, Ligasa Son Piruvatocarboxilasa, Músculo reaccion Glucosa + 2ADP --> 2 Lactato + 2H+ + 2ATP + 2H20, CICLO DE CORI Encimas Liasa, Glucosa en 2 Piruvatos, Hidrolasas Son Gliceraldehido 3 fosfatodeshidrogenasa, CICLO DE CORI Se da en Músculo, CICLO DE CORI Encimas Hidrolasas, Hidrolasas Son Enolasa